ISO (국제표준화기구)

개요
[ 설립 ]
ISO(International Organization for Standardization)는 국제표준을 제정하는 역할을 담당하기 위해 1947년에 발족된 비 정부기관으로 스위스 제네바에 본부를 두고 있다.
[ 목적 및 역할 ]
ISO의 설립 목적은 ISO정관(statute) 제2조에 명기된 바와 같이 상품 및 서비스의 국제적 교환을 촉진하고, 지적, 과학적, 경제적 활동분야에서의 협력증진을 위하여 세계의 표준화 및 관련활동의 발전을 촉진시키는데 있다.
ISO의 역할은 표준 및 관련 활동의 세계적인 조화를 촉진하고, 국제표준을 개발 및 발간하고 이를 보급하며, 회원기관 및 기술위원회의 작업에 관한 정보교환을 주선하고, 표준관련 사안에 관해 다른 국제기구와의 협력을 담당하는 것이다.
[ 언어 ]
ISO의 공식언어는 영어, 불어 및 러시아어이고, 발행하는 국제표준 및 가이드와 총회 및 이사회 회의록은 영어, 불어, 러시아어로 출판된다. 정회원 기관은 그들 자신의 책임 하에 ISO가 발간한 출판물 및 문서를 다른 언어로 번역할 수 있으며, 그 번역본은 해당 언어를 사용하는 회원기관에 의해 번역의 정확성이 사무총장에게 증명되었을 경우 ISO에 의해 공식 번역물로 인정된다.
조직 및 운영
ISO의 조직은 총회, 이사회, 중앙사무국, 정책개발위원회, 이사회상임위원회, 특별자문그룹, 기술관리부 및 실제 표준제정 작업을 담당하는 다수의 기술위원회(TC : Technical Committee)와 산하의 분과위원회(SC : Sub-Committee) 및 작업반(WG : Working Group)으로 구성된다. 총회의 임원으로는 회장, 정책담당 부회장 및 기술담당 부회장, 재무관, 그리고 사무총장이 있다.
회원구성
ISO의 회원은 정회원(Member body), 준회원(Correspondent member), 통신회원 및 간행물 구독회원(Subscriber member)으로 구분된다. 정회원은 각국의 표준화 분야에서 가장 널리 대표적인 국가표준기관으로서, ISO 절차규정에 의거하여 ISO 입회가 허용된 국가표준기관이다.
정회원이 없는 국가의 경우 표준화에 관심 있는 국가 기관은 이사회에서 규정한 절차에 따라, 투표권 없이 통신회원 또는 간행물 구독회원으로 등록할 수 있다. 한 국가에서 오직 하나의 기관만이 회원자격을 획득할 수 있다.(One Nation, One Body).
| ISO |
회원(Membership) |
회원수(Member num) |
| 정회원(Member bodies) |
124 countries |
| 준회원(Correspondent members) |
39 countries |
| 가맹회원(Subscriber members) |
4 countries |
* 출처: ISO website (2022)
정회원 가입을 희망하는 표준 기관은 정관 및 절차규정을 수락한다는 내용으로 사무총장에게 서면으로 신청해야 한다. 사무총장은 신청서를 즉시 이사회에 제출하여, 다음사항을 결정토록 한다.
· 이미 그 국가의 다른 기관이 ISO에 등록되어 있는지의 여부
· 신청기관이 표준화 문제에 있어 자국 내에서 가장 대표적인 표준화 기관인지의 여부
정회원 가입을 위해서는 이사회에서 최소 14개국의 찬성표를 획득하여야 한다. 이러한 찬성표를 획득하지 못하는 경우, 신청기관은 ISO에 이의를 제기할 수 있으며, 이러한 경우 동 문제를 전체 회원국에 회부시켜 회원국 3/4이상의 찬성을 얻으면 가입이 허용된다. ISO의 정회원기관은 회원자격의 취득과 동시에 매년 분담금 납부에 동의하여야 한다.
정회원기관이 ISO 회원자격을 취소하고자 하는 경우 당해 연도 6개월 이전에 이를 통보하여야 한다.
당해 연도 12월31일까지 해당 분담금을 납부하지 못한 정회원기관은 다음해 1월1일부터 회원자격이 정지된다.
이 자격정지 기간 동안, 총회 또는 ISO내의 다른 조직에서 투표할 권리가 없다. 또한 ISO 간행물이나 문서를 무료로 받을 권리가 박탈된다.
이 자격정지 기간 동안 정회원기관이 미납한 분담금을 납부하면 회원기관의 지위를 회복할 수 있다.
정지된 자격을 회복하면 자격정지 기간 동안 ISO에서 발행한 국제규격, 기술보고서 및 가이드를 받아볼 권리가 있다.
자격 정지된 회원기관이 계속해서 분담금을 납부하지 못할 경우, 3회 연속 분담금을 납부하지 못하는 즉시 ISO 회원자격이 상실된 것으로 간주한다. ISO 회원자격이 상실된 회원기관이 재가입을 신청할 경우, 이사회는 해당 기관의 ISO 재가입을 위한 재정 조건을 결정한다.
우리나라 가입정보
우리나라는 (前)공업진흥청 표준국(KBS:Korean Bureau of Standards)이 우리나라를 대표하는 국가 위원회로서 1963년 최초 가입하였으며, 1999년 이 후로는 산업통상부 국가기술표준원(KATS:Korean Agency for Technology and Standards)이 우리나라의 국가 위원회를 담당하는 기관으로 등록되어 있다.
IEC (국제전기기술위원회)

개요
[ 설립 ]
IEC(International Electrotechnical Commission)는 1904년 미국에서 개최된 국제전기학술대회에서 설립하기로 결정하여 1906년 전기전자 및 관련기술 국제규격 제정 및 발간을 위해 설립되었다.
IEC의 국제법상 법적인 지위는 비정부간 협의기구이며 스위스 민법에 따른 사단법인으로 간주된다.
[ 목적 및 역할 ]
IEC의 설립목적은 IEC정관(statute) 제2조 규정에 “전기 및 전자분야에서 표준에 대한 준수 확인 등과 같은 표준화에 대한 각종 현안 및 관련 사항에 대한 국제간 협력을 촉진하여 국제간의 이해를 증진시키는 것” 이라고 명시되어 있다.
IEC의 역할은 회원국들의 합의를 바탕으로 한 IEC 규격을 발간하고 이를 각국의 국가표준에 반영시켜 국가 산업효율을 개선하고 국제교역을 활발하게 하는 것이다.
[ 언어 ]
IEC의 공식언어는 영어, 불어 및 러시아어이다. 각종 회의 시에는 3개 공용어인 영어, 불어 및 러시아어를 사용할 수 있으며, 중앙사무국은 총회에서 공용어 중 어느 한 가지 언어를 사용할 때, 필요할 경우 나머지 2개 언어로 번역을 제공하여야 한다. 총회상임위원회, 이사회, 적합성평가위원회에서 사용하는 언어는 영어이다. 기타 회의 시 논의된 사항은 영어 또는 불어로 작성하여야 한다. 연사가 소속된 회원국에서 영어 또는 불어로의 통역을 보장할 경우, 영어 및 불어 이외의 다른 언어를 사용할 수 있다. IEC에서 발간하는 국제규격은 영어, 불어 및 러시아어로 작성한다. 러시아어판은 중앙사무국을 대신해서 러시아 국가위원회에서 편집, 작성하고 인쇄하며 중앙사무국과 합의한 부수의 문서 사본을 무료로 공급한다.
조직 및 운영
IEC는 총회, 총회상임위원회, 집행위원회, 중앙사무국, 이사회 및 각 기술위원회, 시장전략위원회, 적합성평가위원회 등으로 구성되어 있다. IEC의 임원은 회장, 고문(즉 전임회장 또는 회장당선자), 부회장, 재무관 및 사무총장으로 구성된다.
임원은 직권상 IEC의 모든 회의에 참석할 수 있으나 회장을 제외하고는 투표권이 없다.
총회는 IEC의 목적을 달성하기 위하여 다른 조직을 설치하거나 필요성이 제기된 다른 임원을 임명할 수 있다.
회원구성
전 세계 70개국 이상의 회원국으로 구성되며, 각 회원국의 국가 위원회(National Committee)가 회원이 되고, 정회원(Full member)은 서로 동등한 투표권을 가지고 준회원(Associate member)은 활동이 제한적이며 참관자 자격으로 모든 회의에 참가할 수 있으나 투표권은 없다.
| IEC |
회원(Membership) |
회원수(Member num) |
| 정회원(Member bodies) |
62 countries |
| 준회원(Correspondent members) |
26 countries |
* 출처: IEC website (2022)
IEC의 작업에 참여하고자 희망하는 국가는 자국 내에 전기기술위원회를 구성해야 하며 입회시 이 위원회는 국가위원회(National Committee)로 칭한다. 각 국가에는 오직 하나의 국가위원회가 존재한다. 또한 국제연합기구(UNO)에 의해 공식 인정된 국가의 국가위원회만이 IEC의 회원이 될 수 있다.
국가위원회는 IEC의 활동과 관련한 분야에서 자국의 이해를 전적으로 대표할 수 있는 기관이어야 한다. 회원들의 역할은 IEC의 목적홍보, IEC의 작업지원, IEC의 국제규격을 자국 및 지역규격에서 최대한 투명한 방식으로 이행하는 것이다.
국가위원회가 IEC의 회원이 되고자 희망하는 경우 중앙사무국에 신청서를 제출해야 하며, 중앙사무국은 이를 정회원 국가들을 대상으로 한 투표에 회부한다. 신입 회원은 이 신청서에 정관 및 절차규정을 준수하겠다는 의지를 명시해야 하며, 동 기관이 해당 국가를 대표할 수 있는 국가위원회임을 입증해야 한다.
IEC에 가입 신청을 한 국가는 자국 경제 사정에 따라 정회원(Full Member) 또는 준회원(Associate Member)의 지위를 제의 받게 된다. 총회에서 승인한 방식에 의거 산출된 분담금 비율이 총회에서 정회원의 자격을 부여하기로 합의한 최소 비율과 동등하거나 그 이상인 경우 정회원이 된다.
정회원으로 가입한 모든 국가위원회는 IEC의 모든 기술 활동에 참여할 권리가 있다.
각 정회원 국가위원회는 기술적 및 총회 차원에서 오직 하나의 투표권을 갖는다.
반면, 총회에서 승인한 방법에 의거 산출된 연간 분담금 비율이 정회원 국가위원회가 납부하는 분담금의 최저 비율보다 낮은 국가의 경우 준회원으로 가입하게 되며, 준회원으로 가입한 국가위원회는 IEC의 활동(적합성평가에 관련된 활동 제외)에 참여할 권리가 있으나, 투표권은 없다.
또한 준회원 국가위원회의 대표는 IEC의 어떠한 공식적인 지위에도 선출될 수 없다.
준회원으로 인정된 국가위원회는 산출된 분담금 비율에 해당하는 연례 분담금을 납부해야 한다.
일정기간 이후, 준회원의 분담금 비율을 새로 산정한 결과 정회원 국가위원회가 지불하는 최소 비율 수준에 도달한 경우, 이 준회원은 총회에서 입회에 대한 투표를 다시 거치지 않고 자동적으로 정회원의 지위를 얻게 된다.
이 기준을 충족시키면서도 정회원으로 승격하는 것을 거부하는 준회원은 IEC의 회원지위를 상실하게 된다.
한편으로, 준회원은 언제든지 정회원 자격을 신청할 수 있다.
신규 정회원 또는 준회원의 가입은 총회의 투표를 거쳐야 한다.
준회원의 지위 지속기간에 대한 제한 사항은 없다.
그러나 준회원이 되기 위한 기준은 본질적으로 경제적인 것이기 때문에, 준회원 국가위원회 국가의 경제 상황상의 변화가 회원 지위상의 변화를 가져올 수도 있다.
신청한 국가위원회의 국가의 경제 상황이 정회원 자격이 되는 경우에는 준회원 자격 신청을 허용하지 않는다. 정회원 지위를 갖고 있거나 있었던 국가위원회가 회원자격이 일시정지 되어있거나 취소된 경우에도 준회원 자격을 신청할 수 없다.
IEC의 회원자격을 취소하고자 하는 국가위원회는 적어도 2년 동안의 연례 분담금을 납부해야 한다
적어도 익년도 1월 1일부터 효력을 발생할 1년간의 통지기간을 두어야한다.
2년 연속 분담금을 납부하지 못한 국가위원회는 5년을 초과하지 않는 기간 동안 회원자격이 정지되며,
그 이후에는 회원자격이 취소된 것으로 간주한다.
정회원은 자격정지 기간 동안 IEC의 어떤 기구에서도 의석을 보유하거나 대표할 자격이 없으며, 투표권도 없다.
자격 정지된 회원들은 문서 또는 출판물을 무료로 받을 수 없다.
자격 정지된 회원이 자격 정지 전 지난 2년간의 분담금과 재가입하는 그 해의 분담금을 납부하면 자동적으로 회원자격을 회복한다.
정회원 또는 준회원 자격이 취소된 국가위원회는 새로운 회원자격을 신청 절차를 통해서만 재가입할 수 있다.
우리나라 가입정보
우리나라는 (前)공업진흥청 표준국(KBS:Korean Bureau of Standards)이 우리나라를 대표하는 국가 위원회로서 1963년 최초 가입하였으며, 1999년 이 후로는 산업통상부 국가기술표준원(KATS:Korean Agency for Technology and Standards)이 우리나라의 국가 위원회를 담당하는 기관으로 등록되어 있다.
ITU (국제전기통신연합)

개요
[ 설립 ]
ITU(International Telecommunication Union)는 1865년 유럽국가중심으로 만국전신연합이 설립되고 이후 무선기술의 발달로 인해 유·무선 통신을 포괄적으로 취급하게 되면서 1932년에 ITU로 재탄생
[ 목적 및 역할 ]
ITU의 목적 및 역할은 ITU헌장 제1조에 명기된 바와 같이 범세계적인 전기통신 표준화 추진하고, 모든 종류의 정보통신을 개선하고 합리적으로 이용하기 위해 ITU의 모든 회원국들 사이에 국제적인 협력을 유지하고 증진하며, 정보통신분야에서 개발도상국들에 대한 기술지원을 장려 및 제공하며 이를 이행하는 데 필요한 물질적 및 재정적인 재원의 조달을 촉진하며, 정보통신 업무의 효율성 제고 및 이용 확대 그리고 이러한 업무가 일반 대중에게 가능한 쉽게 활용될 수 있도록 기술적 설비들을 개발하고, 이들 설비들이 최적으로 운용될 수 있도록 촉진하고, 전 세계 모든 사람들에게 새로운 정보통신 기술의 혜택이 확대되도록 노력하는 것이다.
[ 언어 ]
ITU의 공식언어는 아랍어, 중국어, 영어, 프랑스어, 러시아어 및 스페인어로 모든 기록 등에 사용되며 회의시에는 영어, 불어로 진행하며, 분쟁시 사용언어는 불어를 기준으로 하고 있다.
조직 및 운영
ITU 조직은 급속한 정보통신기술의 발전, 새로운 서비스의 출현, 통신분야의 질적 고도화와 양적 팽창 추세에 부응하여 지난 1992년 제네바에서 개최된 추가전권위원회의에서 대폭적인 구조개편을 단행하였다.
회원구성
ITU의 회원은 회원국(Member state), 부문회원(Sector member) 및 준회원(Associate)으로 구분된다.
모든 회원국들은 ITU회의에 참가하고 이사회에서 피선될 자격이 있으며 ITU의 직원 또는 전파규칙위원회의 위원으로 선출될 수 있는 후보자를 지명할 권리를 갖는다. 또한 회원국들은 모든 전권위원회의, 세계회의, 부문총회 및 연구반 회의에서 하나의 투표권을 갖는다.
모든 부문회원들은 부문총회, 부문회의 및 세계전기통신개발회의의 의장 및 부의장으로 선출될 수 있으며, 연구과제 및 권고의 채택과 해당부문의 작업방법 및 절차에 관한 결정시 참가할 권리를 갖는다.
준회원은 ITU-T,R의 연구반 중 관심있는 1개 연구반 회의에 참여하여 활동가능하며 관련문서에 접근할 수 있다.
그러나 연구과제나 권고승인에 대한 투표권을 행사할 수는 없다.
| ITU |
회원(Membership) |
회원수(Member num) |
| 회원국(Member state) |
193 countries |
| 부문회원(Sector member) |
538 |
| 준회원(Associate) |
265 |
* 출처: ITU website (2022)
ITU는 과거 통신사업을 독점하는 시대에 정부간 대표자(주관청)들이 한자리에 모여 회의를 가지는 정부간 국제 조약기구이다. 그러나 최근에 비규제화, 글로벌화, 사설화 등에 따라 독접사업이 사라지고 다수의 통신사업자들이 대거 등장하였다. 따라서 이들 민간부문의 ITU 표준화 활동참여 유도를 위하여 부문회원(Sector member)분류를 신설하여 기존 각국 정부회원 (Member states)과 구분하고 있다.
부문회원은 세부적으로 통신사업자인 ROA(Recognized Operating Agency), 과학 및 사회단체(SIO: Scientific and Industrial Organization) 및 전기통신사항을 다루는 기관으로 구분되어진다. 또한 소규모 제조업체들의 참여를 촉진시키고 독려하기 위하여 ITU-T부문에 Associate 제도(1개 SG분야에만 참여)를 도입하였다. 모든 회원국과 부문회원은 헌정과 협약이 정하는 바에 따라 권리를 행상하고 의무를 준수하여야 한다.
우리나라 가입정보
우리나라는 1952년에 국제전기통신연합(ITU) 회원국에 정식 가입하였고 정보통신부가 대표 기관으로 되어 있다.
1988년 TTA의 출범과 함께 관련 대응 활동을 폭넓게 전개하기 시작하였다.
정회원(Member state)으로 미래창조과학부가 가입되어 있고, 부문회원(Sector member)으로 KT, LG U+, SK텔레콤, 삼성SDS, ETRI, LG전자, 삼성전자, KISDI, NIA, KAIST 10개 기관 및 기업이 가입되어 있다.
표준화 분야 및 표준번호 체계
| 연구반(Working Group) |
| SG2 |
통신망 및 서비스 운용 |
| SG3 |
요금 및 정산원칙 |
| SG4 |
TMN 및 통신망 유지보수 |
| SG5 |
전자기적 영향으로부터의 통신설비 보호 |
| SG6 |
옥외설비 |
| SG7 |
데이터 망 및 개방시스템 통신 |
| SG8 |
텔리마틱 시스템 특성 |
| SG9 |
TV 및 음성 신호 전송 |
| SG10 |
전기통신 시스템용 S/W언어 및 일반사항 |
| SG11 |
신호방식 요건 및 규약 |
| SG12 |
통신망 및 단말기의 단대단 전송성능 |
| SG13 |
통신망 일반사항 |
| SG15 |
전송망, 전송시스템 전송장비 |
| SG16 |
멀티미디어 서비스 및 시스템 |
| SG17 |
데이터 네트워크 및 통신 네트워크 |
| SSG |
IMT-2000 |
| 연구반(Working Group) |
| A 시리즈 |
ITU-T 작업 기구 |
12건 |
| B 시리즈 |
표현의 의미 |
12건 |
| C 시리즈 |
일반적 통신 통계 |
3건 |
| D 시리즈 |
일반 관세 규칙 |
100건 |
| E 시리즈 |
전화망과 ISDN |
170건 |
| F 시리즈 |
비전화망 통신서비스 |
107건 |
| G 시리즈 |
전송시스템과 미디어 |
208건 |
| H 시리즈 |
비전화 신호의 전송 |
45건 |
| I 시리즈 |
통합서비스 디지털망 |
163건 |
| J 시리즈 |
음성 프로그램과 TV 신호의 전송 |
52건 |
| K시리즈 |
간섭에 대한 보호 |
35건 |
| L시리즈 |
외부 케이블과 기타 요소의 구축, 설치와 보호 |
17건 |
| M시리즈 |
국제 전송시스템, 전화 회선, 전신, 팩스, 임차회선에 대한 유지 보수 |
154건 |
| N시리즈 |
국제 음성 프로그램과 TV 전송회선에 대한 유지보수 |
29건 |
| O시리즈 |
측정 장비의 규격 |
31건 |
| P시리즈 |
전화 전송의 질 |
42건 |
| Q시리즈 |
스위칭과 신호 |
490건 |
| R시리즈 |
전신 전송 |
72건 |
| S시리즈 |
전신서비스 터미널 장비 |
31건 |
| T시리즈 |
텔레마틱 서비스를 위한 터미널 장비와 프로토콜 |
98건 |
| U시리즈 |
전신 스위칭 |
49건 |
| V시리즈 |
전화망상에서의 데이터 통신 |
62건 |
| X시리즈 |
데이터 망과 개방 시스템 통신 |
12건 |
| Z시리즈 |
프로그래밍 언어 |
34건 |
ISO/IEC JTC1 (ISO/IEC 공동기술위원회)

개요
[ 설립 ]
ISO/IEC JTC1(ISO/IEC Joint Technology Committe 1)은 정보처리시스템에 대한 국제표준화 위원회(ISO/TC97)와 정보기기에 대한 국제표준화 위원회(IEC/TC83)를 통합하여 1987년에 설립된 공동기술위원회이다.
[ 목적 및 역할 ]
JTC 1은 글로벌 시장에서 비즈니스 및 사용자가 요구하는 정보 기술(IT) 표준을 개발, 유지, 홍보 및 촉진하는 데 전념하고 있으며, 해당 표준은 다음 영역에 적용됩니다.
· IT 시스템 및 툴의 설계 및 개발
· IT 제품 및 시스템의 성능 및 품질
· IT 시스템 및 정보의 보안
· 응용프로그램의 휴대성
· IT 제품과 시스템의 상호운용성
· 통합 툴 및 환경
· IT 어휘의 조화
· 사용자 친화적이고 인체공학적으로 설계된 사용자 인터페이스
조직 및 운영
JTC1은 20개의 분과위원회(Sub-Committee: SC)와 8개의 특별반(Special Groups: SG)로 구성되어 있습니다.

| 분과위원회(Sub Committee: SC) |
| SC02 |
문자코드 Coded character sets |
| SC06 |
통신 및 정보교환 Telecommunications and information exchange between systems |
| SC07 |
소프트웨어 공학 Software engineering |
| SC17 |
카드와 개인식별 Cards and personal identification |
| SC22 |
프로그래밍 언어 Programming languages, their environments and system software interfaces |
| SC23 |
디지털 기록매체 Digitally Recorded Media for Information Interchange and Storage |
| SC24 |
컴퓨터 그래픽스, 이미지 처리, 데이터 표현 Computer graphics, image processing and environmental data representation |
| SC25 |
정보기기 상호접속 Interconnection of information technology equipment |
| SC27 |
정보보안 기술 IT Security techniques |
| SC28 |
사무기기 Office equipment |
| SC29 |
멀티미디어 부호화 Coding of audio, picture, multimedia and hypermedia information |
| SC31 |
자동 식별과 데이터 캡처 기술 Automatic identification and data capture techniques |
| SC32 |
데이터 관리 및 교환 Data management and interchange |
| SC34 |
전자문서 처리언어 Document description and processing languages |
| SC35 |
사용자 인터페이스 User interfaces |
| SC36 |
교육 정보기술 Information technology for learning, education and training |
| SC37 |
생체인식 Biometrics |
| SC38 |
분산 응용 플랫폼 및 서비스 Distributed application platforms and services (DAPS) |
| SC39 |
IT 지속성 Sustainability for and by Information Technology |
| SC40 |
IT 서비스 관리 IT Service Management and IT Governance |
회원구성
JTC1의 회원은 각국의 대표기관(National Body)으로 구성되며, P-member(Participating member)와 O-member(Observer member)가 있다.
| ITU |
회원(Membership) |
회원수(Member num) |
| 정회원(Paticipating member) |
34 countries |
| 준회원(Observer member) |
60 countries |
* 출처: JTC1 website (2013)
P-member는 한 국가 당 하나의 기구에게 자격이 주어지며, JTC1 또는 SC내의 투표를 통해 상정된 표준안(FDIS,DIS 등)DP 대한 승인, 불승인 등의 결정을 할 수 있는 투표권과 JTC1이 규정한 표준화 관련 의무를 행사할 권한을 갖는다.
그러나, JTC1 총회 또는 SC회의에 2회 연속 기고서를 제출하지 않거나 관련활동이 극히 저조한 경우에는 자동적으로 P-member의 자격이 상실되고 O-member의 자격을 갖게 된다.
이 경우 1년 후 신청에 의하여 O-member에서 P-member로 바뀔 수 있다.
O-member는 투표권은 없지만 회의에 참석할 수 있으며, 기고서를 작성하고 문서를 받아볼 수 있는 권한이 있다.
ISO/IEC 회원 중 표준화 관련기구도 O-member가 될 수 있다.
Liaison은 투표권은 없으나 회의에 참석할 수 있고 문서를 받아볼 수 있다. 내부 Liaison은 JTC1내 각 SC가 관련 표준화 분야에 대해 보다 효율적인 작업을 수행할 수 있게 하고, JTC1과 ISO/IEC의 기술위원회(TC)간에 적절한 협력관계를 설정해주는 역할을 한다.
외부 Liaison은 크게 3개의 category로 구분된다.
category A Liaison은 주로 SC의 작업프로그램에 적극적으로 참가하여 기고서 등을 작성하는데 기여하는 조직으로 구성된다.
category B Liaison은 SC의 작업프로그램에 대한 내용을 지속적으로 제공받을 목적으로 참가하는 조직으로 구성되며,
category C Liaison은 주로 WG차원의 작업프로그램에 적극적으로 참여하여 기술보고서 등을 작성하는데 기여하는 조직으로 구성된다.
우리나라 가입정보
우리나라의 국가회원은 산업통상부 국가기술표준원(KATS: Korean Agency for Technology and Standards)이 담당하고 있으며 P-member로 가입하여 활발한 활동을 하고 있다. 산업표준심의회의 하부조직인 정보산업분야 전문위원회의 활동을 통해 각 SC별 국제회의 참가 및 개최, 국제 표준문서 분석, 투표문서 검토(연간 450여건) 등의 표준화 활동에 있어 국가적 합의를 도출하고 있다.
IPR정책
특허정책
공동 특허 정책으로 특허권자가 제출하는 특허 설명서 및 라이센싱 선언서 ITU/ISO/IEC (Patent Statement and 「특허 설명서 및 라이센싱 선언서」(Patent Statement and Licensing Declaration)를 바탕으로 다음과 같이 대응
• 특허권자는 합리적 조건하에서 비차별적으로 무료 라이센스 교섭
• 특허권자는 합리적인 조건하에서 비차별적으로 라이센스 교섭
• 특허권자는 위 규정에 따르지 않으면 이 경우 표준에 특허의 내용을 포함할 수 없음
저작권
DIS/FDIS, IS, DAM/FDAM, AMD, DISP/FDISP, ISP, COR, TR 등 표준에 대한 저작권 정책을 가지고 있음 (ISO POCOSA2005: ISO policies and procedures for copyright, copyright exploitation rights and sales of ISO publications)
표준 제·개정 절차
| 단계 |
표준 (Standard) |
수정본 (AMD) |
신속 절차 (Fast Track) |
기술보고서 (TR) |
국제표준 프로파일 (ISP) |
기술정오표 (COR) |
| 단계0 : 사전 단계 |
|
|
|
|
|
|
| 단계1 : 제안 단계 |
NP |
NP |
|
NP |
NP |
|
| 단계2 : 준비 단계 |
WD |
WD |
|
WD |
WD |
DR |
| 단계3 : 위원회 단계 |
CD, FCD |
PDAM, FPDAM |
|
PDTR |
PDISP, FPDISP |
DCOR |
| 단계4 : 승인 단계 |
DIS, FDIS |
FDAM |
DIS |
DTR |
FDISP |
|
| 단계5 : 발행 단계 |
IS |
AMD |
IS |
TR |
ISP |
COR |
▷ Stage 0 (preliminary stage) : Study Period Underway (선택적)
▷ Stage 1 (proposal stage) : NP under Consideration
▷ Stage 2 (preparatory stage) : WD under Consideration
▷ Stage 3 (committee stage) : CD under Consideration
▷ Stage 4 (approval stage) : FDIS under Consideration
▷ Stage 5 (publication stage) : IS publication
문서유형
[ 국제표준(IS: International Standard) ]
JTC1의 표준화 절차에 따라 작업이 진행되어 P-member의 채택승인을 거쳐 국제적으로 이용되도록 공표되는 문서
[ 기술보고서(TR: Technical Report) ]
국제표준화로 채택하기에는 문제점이 있으나 미흡한 사항이 있는 문서중에는 표준화 추진 필요성이 있고 관심이 많은 경우에 발간되는 문서로 3가지 유형이 있다.
• Type 1: 회원국 투표단계에서 CD가 DIS로 승인되지 않은 경우
• Type 2: 표준의 주요 기술적 사항이 개발상태이거나 합의가 도출되지 않은 것으로 향후 확인 또는 합의가 가능한 경우
• Type 3: 기 제정된 표준의 적용상 문제점 및 관련정보를 JTC1에서 작성하여 ITTF에 발간 요청한 경우
[ 국제기능표준(ISP: International Standardization Profile) ]
하나 또는 일련의 기능수행에 필요한 기본표준의 조합, 선택사항 및 매개변수 등에 대한 세부사항을 규정한 것으로 국제적으로 합의된 문서이다.
[ 개정표준(AMD: Amendment) ]
기 제정된 국제표준의 변경 또는 보완이 필요한 경우, 국제표준 제정절차와 동일한 절차를 거쳐 개정되는 국제표준이다. AMD는 기존표준에 부가서 형태로 출판되거나 기존표준에 내용 변경을 포함하여 개정표준을 새로이 출판할 수 있다.
KATS (국가기술표준원)

개요
[ 설립 ]
국가기술표준원은 1883년(고종 20년)에 화폐주조 및 금속광물의 분석ㆍ가공ㆍ제련업무를 담당하는 전환국 소속의 '분석시험소'를 설치한 것을 시발로 하여 현재의 '국가기술표준원'으로 변천되었다. 그 동안 공업진흥청 소속으로 공산품의 기술개발 및 시험ㆍ분석ㆍ감정 업무를 주로 수행하였으나, 1996년 중소기업청 소속기관으로 변경되면서 공업기준과 품질안전을 담당하는 기능이 추가되었다.
[ 목적 및 역할 ]
국가기술표준원은 국가표준, 공산품의 안전관리 및 품질관리, 공산품의 법정계량 및 측정, 신기술ㆍ신제품의 기술평가 및 인증 등을 관장하는 국가표준의 대표기관이다. 또한, 우리 기술의 국제표준화와 국가표준화를 통한 품질과 안전 경영을 위한 기반을 마련하고 인증제도 및 시험 분석 서비스 등의 적합성제도의 확립을 통한 수출지원, 국민의 생활 안전, 편의와 밀접한 국가표준 마련으로 세계 일류의 국가표준체계와 안전기반을 확고히 구축하는 것이 목적이다.
조직 및 운영
한국산업표준(KS)
[ KS개요 ]
한국산업표준(KS : Korean Industrial Standards)은 산업표준화법에 의거하여 산업표준심의회의 심의를 거쳐 국가기술표준원장이 고시함으로써 확정되는 국가표준으로서 약칭하여 KS로 표시한다.
기본부문(A)부터 정보부문(X)까지 21개 부문으로 구성되며 크게 다음 세 가지 국면으로 분류할 수 있다.
① 제품표준 : 제품의 향상ㆍ치수ㆍ품질 등을 규정한 것
② 방법표준 : 시험ㆍ분석ㆍ검사 및 측정방법, 작업표준 등을 규정한 것
③ 전달표준 : 용어ㆍ기술ㆍ단위ㆍ수열 등을 규정한 것
| 대분류 |
중분류 |
| 기본부문(A) |
기본일반/방사선(능)관리/가이드/인간공학/신인성관리/문화/사회시스템/기타 |
| 기계부문(B) |
기계일반/기계요소/공구/공작기계/측정계산용기계기구ㆍ물리기계/일반기계/ 산업기계/농업기계/열사용기기ㆍ가스기기/계량ㆍ측정/산업자동화/기타 |
| 전기전자부문(C) |
전기전자일반/측정ㆍ시험용 기계기구/전기ㆍ전자재료/전선ㆍ 케이블ㆍ전로용품/전기 기계기구/전기응용 기계기구/전기ㆍ전자ㆍ통신부품/전구ㆍ조명기구/배선ㆍ전기기기/반도체ㆍ디스플레이/기타 |
| 금속부문(D) |
금속일반/원재료/강재/주강ㆍ주철/신동품/주물/신재/2차제품/가공방법/분석/기타 |
| 광산부문(E) |
광산일반/채광/보안/광산물/운반/기타 |
| 건설부문(F) |
건설일반/시험ㆍ검사ㆍ측량/재료ㆍ부재/시공/기타 |
| 일용품부문(G) |
일용품일반/가구ㆍ실내장식품/문구ㆍ사무용품/가정용품/레저ㆍ스포츠용품/악기류/기타 |
| 식료부문(H) |
식품일반/농산물가공품/축산물가공품/수산물가공품/기타 |
| 환경부문(I) |
환경일반/환경평가/대기/수질/토양/폐기물/소음진동/악취/해양환경/기타 |
| 생물부문(J) |
생물일반/생물공정/생물화학ㆍ생물연료/산업미생물/생물검정ㆍ정보/기타 |
| 섬유부문(K) |
섬유일반/피복/실ㆍ편직물ㆍ직물/편ㆍ직물제조기/산업용 섬유제품/기타 |
| 요업부문(L) |
요업일반/유리/내화물/도자기ㆍ점토제품/시멘트/연마재/기계구조 요업/전기전자 요업/원소재/기타 |
| 화학부문(M) |
의료일반/일반의료기기/의료용설비ㆍ기기/의료용 재료/의료용기ㆍ위생용품/재활보조기구ㆍ관련기기ㆍ고령친화용품/전자의료기기/기타 |
| 품질경영부문(Q) |
품질경영 일반/공장관리/관능검사/시스템인증/적합성평가/통계적기법 응용/기타 |
| 수송기계부문(R) |
수송기계일반/시험검사방법/공통부품/자전거/기관ㆍ부품/차쳬ㆍ안전/전기전자장치ㆍ계기/수리기기/철도/이륜자동차/기타 |
| 서비스부문(S) |
서비스일반/산업서비스/소비자서비스/기타 |
| 물류부문(T) |
물류일반/포장/보관ㆍ하역/운송/물류정보/기타 |
| 조선부문(V) |
조선일반/선체/기관/전기기기/항해용기기ㆍ계기/기타 |
| 항공우주부문(W) |
항공우주 일반/표준부품/항공기체ㆍ재료/항공추진기관/항공전자장비/지상지원장비/기타 |
| 정보부문(X) |
물류일반/포장/보관ㆍ하역/운송/물류정보/기타정보일반/정보기술(IT) 응용/문자세트ㆍ부호화ㆍ 자동인식/소프트웨어ㆍ컴퓨터그래픽스/네트워킹ㆍIT상호접속/정보상호기기ㆍ데이터 저장매체/전자문서ㆍ전자상거래/기타 |
[ KS제정 ]
한국산업표준의 제·개정방법은 크게 두가지로 나누어진다.
① 국가기술표준원장이 학회, 연구소 등에 용역을 의뢰하거나 자체적으로 초안을 작성·제안하여 제·개정하는 경우
② 개인, 기업, 관련기관 등 이해 관계인의 신청으로 제·개정하는 경우
작성된 표준안에 대하여는 이해관계인의 의견을 수렴하고 산업표준심의회를 거쳐 국가기술표준원장이 관보 및 국가기술표준원 인터넷 홈페이지에 고시함으로써 한국산업표준으로 확정된다.
[ KS제정 절차 ]
1. 한국산업표준(KS) 제ㆍ개정 제안
① 국가에서 직접제안
국제 표준의 제정 또는 신제품 개발 등으로 제품의 품질향상, 소비자보호 및 호환성 확보 등을 위하여 국가기술표준원장이 제안하는 경우로서, 자체적으로 표준안을 작성하거나 학회ㆍ 연구기관 등에 용역으로 표준안을 작성한다.
② 이해 관계인의 제안
산업체 등 이해 관계인은 언제든지 국가기술표준원장에게 KS의 제ㆍ개정을 신청할 수 있으며, 정해진 신청서에 표준안 및 설명서를 첨부하여 신청할 수 있다.
2. 관계부처와 협의
표준안 작성 후 관계 행정 기관과 협의를 거치게 되는 데, 이는 관련 행정기관의 소관사항과 표준의 적용 및 사용에 지장이 없는 지를 검토하기 위한 것이다.
한국산업표준을 제ㆍ개정하고자 하는 경우 이해 관계가 있는 자는 서면으로 공청회 개최를 요구할 수 있고, 기술표준 원장은 반드시 공청회를 개최하여야 한다.
3. 한국산업표준 제ㆍ개정 및 폐지 예고
한국산업표준을 제ㆍ개정 또는 폐지하고자 하는 경우 예정일 60일전(경미한 사항은 30일)까지 당해표준의 명칭, 표준번호, 주요골자 및 사유등을 관보에 고시하여야 한다.
4. 산업표준심의회의 심의
① 기술심의회의 심의
전문분야별로 구성되어 있는 해당제품의 소관 기술심의회에 표준안을 상정하여 심의를 거쳐야 한다.
전문 기술 분야 등 전문위원회의 검토가 필요하다고 인정되면, 당해 전문위원회로 이송시켜 검토하게 할 수 있다.
② 전문위원회 심의
전문분야별로 구성된 전문위원회는 기술심의회로부터 이송된 표준안에 대하여 심의하고 심의결과를 기술심의회에 통보함
5. 한국산업표준 제ㆍ개정, 확인 또는 폐지 고시
정해진 절차를 완료하고 표준안이 확정되면 국가기술표준원장은 한국산업표준으로 제ㆍ개정, 확인 또는 폐지 고시하고 관보 및 기술표준원 인터넷 홈페이지에 게재함으로써 KS표준으로 확정됨
※ 한국산업표준은 제정일로부터 5년마다 적정성을 검토하여 개정ㆍ확인ㆍ폐지 등의 조치를 하게되며, 필요한 경우 5년 이내라도 개정 또는 폐지 할 수 있다.

TTA (한국정보통신기술협회)

개요
[ 설립 ]
1988년 12월에 재단법인 한국통신기술협회(TTA:Telecommunications Technology Association) 설립
[ 목적 ]
협회는 통신사업자, 산업체, 학계, 연구기관 및 단체 등의 상호협력과 유대를 강화하고, 국내외 정보통신분야의 최신 기술 및 표준에 관한 각종 정보를 수집·조사·연구하여 이를 보급·활용하게 하며, 정보통신관련 표준화에 관한 업무를 효율적으로 추진함으로써 정보통신 산업 및 기술진흥과 국민경제의 발전에 기여함을 그 목적으로 한다.
조직 및 운영
회원구성
참가구분별
| 정회원사 |
준회원사 |
협력회원사 |
계 |
| 130 |
31 |
11 |
172 |
업체구분별
| 통신사업사 |
일반업체 |
협회 및 조합 |
연구소 |
방송사 |
기타 |
계 |
| 5 |
126 |
22 |
7 |
11 |
1 |
172 |
표준 제정방법 및 절차
표준제정은 시장 선점을 위한 핵심요소로, 해당 기술·표준을 가진 개인이나 단체는 누구나 TTA 표준으로 제안이 가능하다.
표준(안) 제안시 제안자의 IPR(특허)가 인정되며 표준 제정에는 평균 약 6~12개월이 소요된다.
ETSI (유럽 전기통신 표준기구)

개요
[ 설립 ]
ETSI(European Telecommunications Standards Institute)는 기존의 표준화기구가 제정한 표준이 시장의 욕구를 충분히 반영하지 못하고 있어 유럽 내 국가들이 공통적으로 관심을 가지고, 초국가적 위상을 나타낼 수 있는 특정한 표준을 채택할 필요성이 대두됨에 따라 1987년 CEPT(European Conference of Post and Telecommunication Administration) 회의에서 ETSI의 설립에 관한 결정을 하였으며, 이후 1988년 1월 런던회의에서 유럽지역의 표준만을 전담할 기구인 ETSI 설립을 승인하였다.
ETSI는 전기통신 분야뿐만 아니라 전기통신과 정보기술의 공통분야, 전기통신과 방송의 공통분야에서 유럽통신표준을 제정하고 있다. 이를 통하여 분화되어 있던 유럽의 정보통신 시장은 자유로운 상품의 순환과 이동, 검증과 인증이 하나의 국가에서 단 한번만 실시되고, 모든 국가에서 이것이 상호 인정될 수 있게 되었다.
[ 목적 및 역할 ]
ETSI의 목적은 회원국들이 요구하는 기술표준을 제정하고 유지하는 것이며 또한 다른 유럽 표준화기구와의 협력을 유지하면서 정보통신분야에 대한 기술적 조화를 구현하고 이를 통하여 유럽 전역에 걸친 공통표준을 제정하는 것이다.
• 회원국들의 이익을 위하여, 새롭고 급변하는 표준분야에 내실을 기하기 위하여, 지속적으로 관찰한다.
• 유럽에서 으뜸가는 표준기관으로서의 위치를 확고히 하기 위하여 상호 관심이 있는 표준을 국제적으로 해결하는데 초점을 맞추고, 다양한 기관과 국제적인 협력을 한다.
• ETSI의 모든 활동국면을 인터넷(E-Standard)에 맞춘다.
• 국제적으로 적합성을 갖는 규격을 개발하는 것이 적절한 목표이지만 ETSI 스스로 국제표준을 개발하는 기구가 되지 않는다.
• ETSI는 회원국의 니즈에 부응할 의무가 있지만 EU나 EFTA의 정책에 협력하고 지원할 의무도 가진다.
조직 및 운영
[ 기구조직 ]
1. 총회 (General Assembly)
최고의 의사결정 기구로서 총회는 종합적인 정책 및 전략의 결정, 예산의 승인, 회원의 승인, 변경 및 제명, 이사회 멤버의 지명, 사무국장 및 사무차창 지명, 재정 위원회 회원 지명, 파트너쉽 프로젝트 및 대외 협정 승인, ETSI의 규정 및 절차의 승인 등의 업무를 담당하고 이사회의 업무 및 특별활동을 대표한다. 총회는 1년 중 4월과 11월에 두 번 개최된다.
2. 이사회(Board)
이사회는 총회를 대행하며 총회로부터 권한을 부여받는데, 그 권한은 주기적으로 총회에 의해서 재검토 된다. 이사회의 임무는 ETSI 작업 프로그램(EWP)의 감독, 기술 작업 절차(TWP)의 승인, TC와 프로젝트에 대한 참조 용어(ToRs)의 승인, TC의장의 지명에 대한 보증, STF리소스와 ToRs에 대한 승인, 기술조직에서 이루어지는 논의에 대한 결의, 절차상 문제와 기술적 쟁점에 관한 간원, 비회원으로부터의 민원처리, 총회에 재정 및 예산문제에 관한 조언 제공 등이 있으며, 이사회는 25명의 선출된 회원과 5석의 비공식 멤버를 포함하여 구성된다. 이사회는 1년 중 1월, 3월, 6월, 9월, 11월에 5번 개최된다.
3. 사무국(Secretariat)
기술조직은 기술위원회(TC: Technical Committee), EP(ETSI Project), EPP(ETSI Partnership Project), 특별위원회(Special Committee) 및 산업특화그룹(Industry Specification Groups)으로 구성된다.
4. 기술조직(Technical Bodies)
협회의 모든 활동을 지원하며, 총 관리감독으로 DGF(Director General Function)의 밑에 BAC, ITC, NIM, SES, ESP, IPP의 6개 부서가 있다.
회원구성
정회원(Full member), 준회원(Associate member), 옵저버(Observer) 및 카운셀러(Counsellor)로 이루어지는 총 63개국 742개의 기관(업체)가 회원으로 가입되어 있다.
우리나라 가입정보
우리나라는 한국전자통신연구원 등 2개 기관이 준회원으로 가입되어있으며, 삼성, LG등은 외국법인 명의로 가입되어 있다.
표준화 추진 절차
문서 유형
ETSI의 기술적인 작업에 사용되는 문서는 크게 다음의 5가지 범주로 분류
• ETSI표준:ETS, I-ETS를 나타내며, ETSI에서 초안을 제출한 경우 EN과 ENV(유럽표준 초안)도 포함
• TBR(Technical Bases for Regulation): CTR(Common Technical Report)을 작성하기 위하여 이용되는 기술규격으로 원칙적으로는 ETSI 표준으로 취급함
• ETR(ETSI Technical Report): ETSI 표준과 TBR의 범주에는 포함되지는 않지만, 출판의 가치가 있는 ETSI 결과물을 문서화한 것
• ETSI 표준초록: ETS와 I-ETS를 간단히 요약한 것
• TC-TR/TCR-TR(TC-Technical Report/ TC-Reference Technical Report): ETS와 I-ETS, TBR, ETR 둥울 준비할 때 필요한 내부 문서로 각 작업항목에 대한 예상 결과물의 종류가 정의되어 EWP(ETSI Work Programmed)에 기록되어야 함
CEN (유럽 표준화 위원회)

개요
[ 설립 ]
CEN(Comite Europeen de Normalisation)은 유럽연합(EU: European Union)과 유럽자유무역연합 (EFTA: European Free Trade Association)의 표준기관들에 의해 1961년 파리에서 발족되었고, 1975년 브뤼셀로 이전하였다.
[ 목적 및 역할 ]
유럽지역 내에서 자발적 표준을 이끌어내고, 전자기술 및 통신분야 이외의 제품 및 서비스 분야의 동일한 품질 충족을 촉진하고 유럽의 상품과 서비스 시장의 단일화를 달성하는데 필요한 표준 제정을 협의, 조정을 위한 목적으로 설립된 비영리 국제연합기구이다.
CEN은 전자기술분야(CENELEC)와 전기통신분야(ETSI)의 표준을 제외한 모든 분야의 표준을 제정하고 있다.
CEN은 유럽지역의 제조자와 시장요구에 따라 제품, 시험방법 등에 관한 유럽규격(EN) 제정, 유럽연합의 공동이익 달성을 위하여 유럽 각국의 표준기관과의 협력을 도모, 유럽내의 표준화 이행을 통한 기술장벽 제거로 상품과 서비스 교역 촉진, 적합성 평가결과에 대한 상호 인정 절차 개발, 유럽규격(EN)에 부합하는 제품에 CEN 마크를 인증해 주는 인증기관 운영 등의 기능을 수행하고 있다.
조직 및 운영
CEN의 조직은 최고 의사결정기관인 총회, 행정부, 기술부 등으로 구성되어 있다.
총회는 예산, 회원관리, 관리자 임명 등의 일을 담당하고 있다.
행정부는 CEN의 업무에 관해서 총회에서 대표권을 가지며 예산을 관리한다.
그리고 회장, 사무국장, 3명의 사무차장을 구성하는 관리위원회가 행정부를 책임지고 있다.
관리위원회는 행정부 및 기술위원회에서 결정된 사항을 시행하며, CEN 전체시스템의 조직관리를 책임진다.
기술부는 표준프로그램을 통제하는 한편, 기술위원회의 표준프로그램 시행을 증진시킨다.
기술위원회는 표준프로그램을 관장하면서 EC, EFTA, CENELEC, ETSI 등과 긴밀한 관계를 유지한다.
인증위원회는 인증평가 문제를 관장하며, 유럽표준에 충족된 것에 부여하는 Keymark를 관장하고 있다.
회원구성
전 세계 70개국 이상의 회원국으로 구성되며, 각 회원국의 국가 위원회(National Committee)가 회원이 되고, 정회원(Full member)은 서로 동등한 투표권을 가지고 준회원(Associate member)은 활동이 제한적이며 참관자 자격으로 모든 회의에 참가할 수 있으나 투표권은 없다.
| CEN |
회원(Membership) |
회원수(Member num) |
| 정회원(Full member) |
31 countries |
| 준회원(Associate member) |
7 countries |
| 가맹회원(Affiliate member) |
19 countries |
[ 정회원(National Member) ]
• 국가 규격이나 규격 안을 제출 할 수 있는 국가 회원
• 현재 31개국 : 오스트리아, 벨기에, 불가리아, 크로아티아, 사이프러스, 체코, 덴마크, 에스토니아, 핀란드, 프랑스, 독일, 그리스, 헝가리, 아이슬란드, 아일랜드, 이탈리아, 라트비아, 리투아니아, 룩셈부르크, 몰타, 네덜란드, 노르웨이, 폴란드, 포르투갈, 루마니아, 슬로바키아, 슬로베니아, 스페인, 스웨덴, 스위스, 영국
[ 준회원(Associates) ]
• 유럽 각국의 사회, 경제 관련 기관대표
• 현재 7개 기관
- CEFIC(European Chemical Industry Council, 유럽 화학산업 위원회)
- FIEC(European Construction Industry Federation, 유럽 건설기술 연맹)
- ANEC(European Association for the co-operation of consumer representation in standardization, 유럽 표준화 소비자대표 조합)
- ECOS(European Environmental Citizens Organisation for Standardisation, 유럽 표준화 환경 시민 기관)
- EUCOMED (European Medical Technology Industry Association, 유럽 의료기술산업협회)
- NORMAPME (European Office of Craft/Trades and Small and Medium-sized Enterprises for Standardisation, 유럽수공업무역 및 중소기업표준화사무국)
- ETUI(European Trade Union Institute, 유럽 무역 연합회)
[ 제휴회원(Affiliates) ]
• 기술조직(Technical bodies)의 총회에 참석할 수 있으며, CEN의 모든 기술 및 일반문서를 받아볼 수 있는 회원
• 현재 19개 국가 : 알바니아, 아르메니아, 아제르바이잔, 벨라루스, 보스니아 헤르체고비니아, 이집트, 마케도니아, 그루지아, 이스라엘, 요르단, 레바논, 리비아, 몰도바, 몬테네그로, 모로코, 세르비아, 튀니지, 터키, 우크라이나
표준제정절차
유럽규격은 위생, 안전, 환경, 보호, 소비자 보호 등 공공이익과 직접 관계된 제품의 경우 EU 지침서에 규정된 필수 요건을 충족시켜야만 수입판매가 가능하도록 기술적 사항을 상세히 명시하고 있으며, EN의 규격제정 절차는 다음과 같다.
[ 규격제정 계획안 작성(Programming) ]
기술부가 프로그램 계획위원회(PCs)의 자문을 받아 규격제정 계획안을 작성한다.
[ 기술적 작업(Technical work) ]
CEN 국가 회원들의 승인을 얻어, TC(기술위원회), PQ(설문조사) 및 ISO(국제표준화기구) 절차 중에서 한 절차를 선택하여 유럽 규격 제정
① 국제표준(ISO)
이 절차는 비엔나협정에 의해서 형성되었는데 이것은 유럽규격을 ISO규격화 하는 것이다.
이 작업은 ISO의 세부적인 사항에 따라서 이루어지며, 이 경우 ISO가 CEN위원회에 참석할 ISO의 대리인을 지명할 수 있다.
② 설문조사(Questionnaire Procedure)
이 절차는 적합한 참조문헌이 있을 경우에 해당하는데 이 경우 기술위원회를 만들 필요는 없다.
③ 기술위원회(Technical Committee)
이 절차는 위의 두 절차를 적용할 수 없을 때 적용하는데 이 경우 기술위원회에는 유럽 규격(EN) 제정 시 각국의 이해관계를 대변할 CEN 국가 회원 대표들로 구성되며 CEN 국가 회원과 관련 유럽 국제기구들이 제시한 규격 제정 완료 시기를 포함하여 규격 적용 범위의 타당성 고려한다.
[ 유럽규격(EN) 채택을 위한 CEN 내부 절차 규정 ]
규격제정안이 승인되면 국가 수준에서의 의견 수렴을 위해 각 CEN 회원국에 회부하고 CEN 회원국들의 투표로 최종 규격 제정절차를 결정한다.
[ 각 국가별 유럽규격 이행 ]
유럽규격으로 채택되면 CEN 회원국들은 유럽규격을 국가규격으로 채택하여 이행해야 하며, 이와 상충하는 국가규격은 폐지되어야 한다.
기타
[ 비엔나 협정 (Vienna Agreement) ]
1989년 Lugano 협정(드레스덴 협정의 전신)과 동시에 발표된 CEN과 ISO 간의 협정 승인으로 1991년 유럽표준을 그대로 국제표준화 하는 특권취급을 용인, ISO와 CEN이 일정 조건하에서 합의하면 유럽표준안을 그대로 ISO 표준안으로 취급하여 ISO의 위원회 심의를 생략하고 전체 투표에 회부한다는 조약이다.
IEEE (국제 전기전자 기술자 협회)

개요
[ 설립 ]
IEEE(Institute of Electrical and Electronics Engineers)는 전기전자공학 전문가들의 국제조직이다.
전파공학자 협회(IRE, Institute of Radio Engineers, 1912년 설립)와 미국 전기공학자 협회 (AIEE, American Institute of Electrical Engineers, 1884년 설립)를 합병하여 설립되었다.
[ 목적 및 역할 ]
IEEE는 약 160개국 410,000명의 회원을 가진 기술적 전문적인 비영리 조직이다.
수 많은 회원을 통해 IEEE는 컴퓨터엔지니어링, 생물의학기술 및 전기통신공학부터 전력, 항공우주, 소비전자공학까지의 다양한 기술적 분야를 선도한다. IEEE는 기술적 출판물, 학회 및 전기공학, 컴퓨터 및 제어기술관련 전세계 출판물의 30%를 제작하고, 연간 300개 이상의 주요 학회를 주관한다.
현재 약 1,500여개의 표준이 개발중이다. 전기와 정보기술 및 인류번영과 전문분야에 대한 지식을 창조, 개발, 통합, 공유 및 적용하는 엔지니어링 과정을 촉진하는 것이 목적이다.
조직 및 운영
회원구성
[ IEEE 회원의 특혜 ]
• 37개 이상의 IEEE 조직(IEEE Societies) 및 전기기술 과 정보기술관련4개의 기술협의회의 회원자격
• 300개 이상의 로컬 세계조직(organizations worldwide)과의 회원 네트워크 및 정보교류
• 엔지니어의 기술적 활력을 보장하는 교육적 기회(opportunities)
• 세계 대학간의 1150명 이상의 학생망(student)
• U.S회원의 관심 및 기술에서의 여성과 윤리에 대한 공적 지지
• 회원만을 위한 특별 비용절감 및 가치부여 혜택(benefits)
• 기술적 전문적 성과에 대한 시상 및 인정제도 awards and recognition
• 다양한 IEEE 활동에 대한 자원봉사(volunteering), 지도, 참여의 기회
• 다양한 웹기반 서비스(Services)를 통한 IEEE와의 통신 교류
| IEEE |
회원(Membership) |
회원수(Member num) |
| 명예회원(Honorary Members) |
32 |
| 특별회원(Fellows) |
6,692 |
| 상위회원(Senior Members) |
33,749 |
| 일반회원(Members) |
251,842 |
| 준회원(Associate Members) |
15,862 |
| 학생회원(Student Members) |
67,917 |
| 졸업생회원(Graduate Student Members) |
39,895 |
| 총회원(Total Membership) |
415,989 |
* 출처 : IEEE website (2013)
[ 국가별 회원 분표(주요 5개국) ]
| 지역 |
회원수 |
| 미국(United States) |
203,257 |
| 인도(India) |
49,521 |
| 캐나다(Canada) |
18,053 |
| 일본(Japan) |
14,384 |
| 중국(China) |
13,250 |
[ IEEE 표준규약의 종류 ]
| 이름 |
설명 |
특징 |
| IEEE 802.1 |
Bridging (HILI:상위계층 인터페이스) |
|
| IEEE 802.2 |
Logical Link Control (LLC:논리링크제어) |
비활성 |
| IEEE 802.3 |
Ethernet (CSMA/CD) |
|
| IEEE 802.4 |
Token Bus |
해체 |
| IEEE 802.5 |
Token Ring |
비활성 |
| IEEE 802.6 |
Metropolitan Area Networks (DQDB) |
비활성 |
| IEEE 802.7 |
Broadband LAN Using Coaxial Cable |
비활성 |
| IEEE 802.8 |
Fiber Optic TAG (광섬유) |
비활성 |
| IEEE 802.9 |
Integrated Services LAN |
비활성 |
| IEEE 802.10 |
Interoperable LAN Security (네트웍보안) |
비활성 |
| IEEE 802.11 a/b/g/n |
Wireledd LAN & Wi-Fi (무선) |
|
| IEEE 802.12 |
Demand Priority (100VG-Any LAN) |
비활성 |
| IEEE 802.13 |
|
사용안함 |
| IEEE 802.14 |
Cable Modems |
비활성 |
| IEEE 802.15 |
Wireless PAN |
|
| IEEE 802.15.1 |
Bluetooth |
|
| IEEE 802.5.4 |
ZigBee |
|
| IEEE 802.16 |
Broadband Wireless Access (WiMAX) |
|
| IEEE 802.16e |
Broadband Wireless Access (Mobile) |
|
| IEEE 802.16.1 |
Local Multipoint Distribution Service |
|
| IEEE 802.17 |
Resilient Packet Ring |
|
| IEEE 802.18 |
Radio Regulatory TAG |
|
| IEEE 802.19 |
Coexistence TAG |
|
| IEEE 802.20 |
Mobile Broadband Wireless Access |
|
| IEEE 802.21 |
Media Independent Handoff |
|
| IEEE 802.22 |
Wireless Regional Area Network |
|
| IEEE 802.23 |
Broadband ISDN |
실험용 |
3GPP (유럽 표준화 위원회)

개요
[ 설립 ]
3GPP (3rd Generation Partnership Project)는 1998년 12월에 개설되었으며 3세대 GSM 네트워크 및 이를 기초로 한
W-CDMA 접속기술과 단말기 등 세부규격서 작성을 위해 유럽전기통신표준협회(ETSI), 일본전파산업협회(ARIB), 일본통신 기술협회(TTC), 중국통신표준협회(CCSA), 미국통신사업자연합(ATIS)과 한국정보통신기술협회(TTA)가 참여하고 있다.
[ 목적 및 역할 ]
3GPP는 이동통신 관련 단체들 간의 공동 연구 프로젝트로 국제전기통신연합(ITU)의 IMT-2000 프로젝트의 범위 내에서
전 세계적으로 적용 가능한 3세대 이동통신 시스템 규격의 작성을 목적으로 하고 있다.
3GPP 규격은 진보된 GSM 규격에 기반을 두고 있으며, 무선(radio)과 코어 네트워크(core network), 서비스 구조(service architecture)를 모두 표준화 범위에 포함시키고 있다.
3GPP는 3GPP2(3rd Generation Partnership Project 2)와는 완전히 다른 프로젝트이며, 3GPP2에서는 CDMA2000으로
더 알려진 IS-95(CDMA)를 기반으로 3세대 기술에 대한 표준화 활동을 진행하고 있다.
조직 및 운영

[ 조직 ]
사업조정그룹(PCG), 기술규격그룹(TSGs)
[ 운영 ]
UTRAN(FDD 방식의 TDD방식의 TD-CDMA 포함), 3GPP핵심망(GSM에서 진화한 3세대 통신망 능력, 단말기 접속규격(UIM규격), 시스템 및 서비스 진화된 GSM 핵심 망과 참가자들이 지지하는 무선접속기술(FDD 및 TDD 방식의 UTRA)을 바탕으로 한 3세대 이동통신 시스템에 대하여 전 세계적으로 적용 가능한 기술규격과 보고서를 준비, 승인 및 유지
[ 3GPP Release 단위 ]
3GPP는 Release라는 단위로 구조화되어 있으며, 특정 기능에 대해 'release x에 들어갔다'라는 식으로 표현한다.
• Version Released 주요 내용
- Release 98 : 1998년 pre-3G GSM 네트워크을 기술
- Release 99 : 2000년 1분기 초기 UMTS 3G 네트워크 기술, CDMA 무선 인터페이스 통합
- Release 4 : 2001년 2분기 기존에는 Release 2000으로 불렸음 - All-IP 코어 네트워크를 포함한 기능 추가
- Release 5 : 2002년 1분기 IMS 및 HSDPA 소개
- Release 6 : 2004년 4분기 무선 랜 네트워크와의 연동 및 HSUPA, MBMS, GAN 기능 추가, Push to Talk over Cellular (PoC)와 같은 IMS의 향상된 기능 추가
- Release 7 : 2007년 4분기 지연 감소, QoS 및 VoIP와 같은 실시간 응용에 대한 향상에 초점을 맞춤. [6] 또한 HSPA+ (High Speed Packet Access Evolution), SIM 고속 프로토콜 및 비접촉식 프론트-엔드 인터페이스 (contactless front-end interface), EDGE Evolution 고려
- Release 8 : 2008년 12월 확정 LTE, All-IP 네트워크 (SAE). Release 8에서는 UMTS 네트워크 구조의 재설계를 통해 IP 기반 4세대 네트워크을 기술
- Release 9 : 2010년 3월 확정, SAES 개선, Wimax와 LTE/UMTS간 연동
- Release 10 : 2011년 9월 확정, LTE Advanced
- Release 11 : 2013년 3월 확정
- Release 12 : 2015년 3월 예정
- Release 13 : 2016년 3월 예정
규격 번호 체계
[ 이동통신 표준 ]
- 1세대
NMT, 암스(AMPS), Hicap, Mobitex, DataTAC, TACS, ETACS
- 2세대
GSM/3GPP 계열 : GSM, CSD
3GPP2 계열 : CdmaOne (IS-95)
그 외 : D-AMPS (IS-54 and IS-136), CDPD, iDEN, PDC, PHS
- 2세대 진화형(2.5G, 2.75G)
GSM/3GPP 계열 : HSCSD, GPRS, EDGE/EGPRS
3GPP2 계열 : CDMA2000 1xRTT (IS-2000)
그 외 : WiDEN
- 3세대
3GPP 계열 : UMTS (UTRAN), WCDMA-FDD, WCDMA-TDD, UTRA-TDD LCR (TD-SCDMA)
3GPP2 계열 : CDMA2000 1xEV-DO (IS-856)
- 3G 진화형(3.5G, 3.9G)
3GPP 계열 : HSDPA, HSUPA, HSPA+, LTE(E-UTRA)
3GPP2 계열 : EV-DO Rev. A, EV-DO Rev. B
그 외 : Mobile WiMAX (IEEE 802.16e-2005), Flash-OFDM, IEEE 802.20
- 4세대(IMT-Advanced)
3GPP 계열 : LTE Advanced
WiMAX 계열 : IEEE 802.16m
UL (미국 보험협회 안전시험소)

개요
[ 설립 ]
UL(Underwriters Laboratories, 미국 보험협회 안전시험소)은 1894년에 설립된 이래 미국 상품의 안전과 인증분야에서 명성을 얻고 있으며, 또한 적합성 평가 분야에서도 가장 이름난 기관 중에 하나이다.
[ 목적 및 역할 ]
UL은 상품의 안전 검사 및 인증을 하는 독립적인 비영리 기관으로 100년 이상 국민들의 안전을 위한 상품 시험을 해 오고 있으며 매년 전 세계적으로 160억 개의 상품에 UL 마크가 사용된다.
특정 소비자 생활용품에만 기준 적합 의무가 부과되고 있으며, 일반 소비용품에는 제조 또는 판매를 위한 규칙이나 인증제도가 없다.
이에, 민간검사기관인 UL이 정한 각종 소비 용품의 임의규격이 제품의 안전성확보나 소비자보호에 중요한 역할을 수행하고 있다.
실제로, 미국의 대부분의 전기용품은 UL 인증제품이다.
Florida 외 4개 주와 LA등 지방자치제가 UL인증을 의무화하고 있으며, UL의 인증취득은 임의이지만 미국에서는 UL규격과 UL마크가 사실상 전기제품의 안전성을 상징하고 있다.
조직 및 운영
[ 조직 ]
UL은 미국에 4개소의 시험소를 가지고 있다. 본부는 일리노이아주 시카고 교외의 노스브룩에 있는 시험소로 가장 크다.
그밖에 뉴욕 주 롱 아일랜드의 멜 빌, 캘리포니아주의 산타클라라와 노스캐롤라이나주에 RTP에 각각 시험소가 있다.
상기 시험소 중, 극동지역의 신청은 산타클라라 시험소에서 취급하고 있는데, 최근에는 업무량이 폭주하여 Camas에 새로운 시험소 개설 예정이며, 직원 수는 약 2,500명이다. 그 중에서 500명은 학위를 가진 엔지니어이고, 직원 중에는 미국내의 500명 정도의 검사원을 포함하고 있다.
기술 부문은 6개이지만 전기 부문이 가장 크고 전 시험소 내에서 취급하고 있는 시험검사수의 약 60%을 점유하고 있으며, 나머지 5개 부문이 40%를 차지하고 있다.
[ 운영 ]
뉴욕, 로스앤젤레스, 시키고, 샌프란시스코, 및 그 밖의 주요 도시에서는 개별로 안전규칙을 채용하고 있다.
한국은 정부가 주요제품별로 공인시험기관을 지정하고 있으나, 미합중국 정부는 지금까지 어느 특정의 시험소도 지정한 적이 없다.
대개의 경우, 그러한 허가는 지방자치 체의 수준에서 한다. 따라서 UL과 같은 시험기관은 직접법령 등에 근거한 허가나 인증의 권한을 가지고 있는 것은 아니다.
미국에서 소비생활제품을 제조 혹은 판매함에 있어서 법적 규제에 의한 준수가 의무화 되어있는 강제규격으로서는 "소비자제품안전위원회 (Consumer Product Safety Commission: CPSC)"에 의해서 소비자제품안전법(Consumer Product Safety Act: CPSA)을 비롯한 소비자 보호를 목적으로 하는 5법령에 근거한 규격(강제)이 특정품목에 대해서 제정되어있다.
UL 산업군별 서비스
UL에서는 다양한 산업 분야에 걸쳐 UL인증을 포함하여 CB, CE, FCC 등 국내외 인증에 대한 시험, 검사, 분석, 심사, 검증 및 교육 서비스를 제공하고 있습니다.
• 가전기기 및 HVAC
• 에너지
• 건축자재 및 감지, 방도 시스템
• 배터리
• 오디오/비디오
• 정보 통신기술(ICT)
• 조명기기
• 의료기기
• 플라스틱
• 전선 및 케이블
• 전자파(EMC)/무선(RF)
• 소비재
• GMA(전세계인증)
• 환경
• 화학물질 규제 데이터베이스
• 사이버보안
• 글로벌 방폭 인증
• 스마트 산업용 시스템
• 자동차 및 모빌리티
• 자동차 EMC
[ KOREA UL 의 취급 품목 ]
• 에어컨(실내용), 게임기, 오디오 및 라디오 장비, 오디오 및 비디오 장비, A/V 부품 및 액세서리, TV, 배터리, CCTV 장비
• 냉장고, 냉동고, 건조기(Dehumidifiers, Refrigeration Type)
• 파워 유니트 (Direct Plug-in and Cord Connected Class 2PowerUnit), 식기세척기(가정용), 냉수기(Drinking Water Cooler)
• 전기모터, 형광등, 램프, 백열등, 형광등 안정기, 식품저장기(가정용)
• 히터, 냉방/온방기, 가정용품, 가정용 냉장고, 가습기폭발방지음극선관(CRT), 산업용제어패널, 정보기술(IT) 장치, 마킹 및 라벨 링 시스템
• Motor Protective Devices, 모터 콤프레샤, 악기, 플라스틱, 라디오수신기, 전력공급기(Power Supplies), 펌프, 오디오 시스템 및 액세서리, 저울 및 액세서리, 스위치(특수용도), 전화기 및 부품, 텔레비전 장비, 운송장치(Transfers, Motor transformers), 진공청소기, 비디오 장비, 세탁기, 배선(Wiring)
인증 절차
JISC (일본 공업표준 조사회)

개요
[ 설립 ]
일본은 1921년 JESC(일본공학표준위원회)를 설립하여 국가 규격(JES)을 제정하면서 국가 공업 표준화 활동을 시작하였고, 1949년 공업 표준화법을 공포하면서 일본 공업규격(JIS) 심의 및 제품에 대한 JIS 마크 표시 업무를 담당하는 정부 기관 자문 기구로써 JISC를 설립하였다.
[ 목적 및 역할 ]
• 일본공업규격(JIS) 제ㆍ개정
• JIS마크표시인증업무 총괄
• 표시 대상 품목의 지정 및 해지
- 지정(승인)인정기관제도(JASC) 운영
- 공업표준화법에 근거한 시험기관인정제도(JNLA) 운영
- 공시검사 실시에 대한 결정
• ISO의 일본 National Body, IEC의 일본 National Committee
• WTO/TBT 협정 대응 활동
• APEC SCSC, PASC, ASEM 등의 표준화 활동
• 한일, 미일, 중일 등 양자간 표준화 협력
• 경제산업성 소관 강제 기술기준의 종합 조정
• 정부 간 혹은 임의인증간의 MRA(상호인정협정)
조직 및 운영
※ 1 부회·전문 위원회는, 심의 내용에 따라 관계하는 부회·전문 위원회와 제휴한다.
또한, 필요에 따라 관계 각 부회의 위원 등으로 구성되는 합동 부회를 개최한다.
※ 2 소비자 정책이나 스마트·시스템 표준 등의 횡단적 심의 내용이 다른 전문 위원회 심의내용에 관련된 경우에는
다른 전문위원회에 제언 등을 할 수 있다.
[ JISC 개요 ]
JISC(Japanese Industrial Standards Committee : 일본산업표준조사회)는 일본공업규격(JIS : Japanese Industrial Standards)의 제정, 인정 및 인증, 국제 표준화 등을 담당합니다.
[ 총회 기능 ]
• JISC의 운영에 대해 종합조정하고 기획기능을 수행
• 부회 및 특별위원회를 설치하거나 폐지
[ 기본정책부회 ]
• 기본정책
• 제도 운영의 방침
• 표준 제1부회 및 표준 제2부회의 공통 적용 사항
[ 표준 제1부회 ]
• ISO 관련 분야의 표준 및 인증
(JTC1분야 제외)
[ 표준 제2부회 ]
• IEC 관련 분야의 표준 및 인증
(JTC1분야 포함)
표준화 과정
기타사항(대외 협력 활동)
[ WTO/TBT 대응 활동 ]
• 일본은 TBT Inquiry Point로 외무성과 JETRO(일본무역진흥회)가 등록되어 있음
• 경제산업성은 JETRO에 위탁하여 각국이 통보한 TBT정보를 일반에게 제공하고 있음
• APEC SCSC에 참가하여, ① 회원국 국내규격의 국제규격 부합화, ② 적합성평가 상호인정의 추진, ③ 기준인증제도의 투명성 향상 등을 위해 연 3회의 회의에 참가하고 있음.
• PASC에 일본의 대표로 참가
• ASEM의 무역원활화행동계획의 기준인증분야에 참가하여, ① 기준인증에서의 최상관행, ② 국제부합화, ③ 상호인정, ④ 기술지원 등에 대한 논의에 참가
[ 양자간 협력 ]
• 1979년부터 한국과 일본은 매년 정례회의를 개최하고 있으며, ① 표준화 정책, ② 적합성평가제도에 대한 의견교환, ③ KS-JIS 상호 인정의 검토 등의 협의를 추진
• 1997년4월 미일표준화협의에 대해 각료차원에서 합의하고, 동년 5월 제1회회의가 개최된 이후 지속적인 회합을 갖고 있으며, 표준화 및 적합성평가에 대한 의견교환 등 수개 분야에 구체적인 협력을 추진 중
• 1997년6월 이후 매년 정례회의를 개최하고 있으며 표준화정책, 국제표준화활동현황 등에 대한 의견 교환을 추진
SAC (중국 국가표준화 관리국)

개요
[ 설립 ]
중국 표준화 행정관리기능을 실행하고 전국 표준화 작업을 통일∙관리하도록 국무원이 권한을 부여한 기구로서,
국가품질감독검사검역총국 (AQSIQ)에 소속한 정부기관으로 60여명의 직원이 있다.
2002년 16,580,000 위안의 예산으로 100% 정부 지원이 이루어 졌다.
중국 국가표준화관리기구는 1949년 정무원 재정경제위원회 중앙기술관리국 표준 규격처의 설립을 시작으로,
국가 기술위원회 표준국 (1957), 국가 표준 계량국(1972), 국가 표준총국(1978), 국가 표준국(1982), 국가 기술 감독국 표준화사(1988), 국가 품질 기술감독국 표준화사(1998), 국가표준화관리국(2001)으로 변천하여 현재에 이르고 있다.
[ 목적 및 역할 ]
SAC의 주요임무는 다음과 같다.
• 표준화, 품질, 인증 등 분야의 학술이론 연구 토론 전개 및 국내외 표준화 학술교류 활동
• 정부 유관부문의 위탁에 의한 표준화 분야 관리 및 기술업무 담당, 관련행사 등 운영
• 표준화 분야의 방침, 정책, 법률, 법규 및 관련 기술문제의 연구 조사 실시를 통한 국무원의 표준화 관련 부서 등에 보고 및 건의
• 표준화 과학연구기술항목 논증, 표준화 기술결과 및 평가, 표준화 추진자 기술직무능력 평정 등의 업무 위탁 수주 또는 참여
• 인증사업
• 표준 보급 및 교육
• 표준화 정보자원 개발, 표준화 컨설팅 서비스
• 표준화 관련 경제기술단체의 적극 설립 및 운영
• 국가표준화법률, 법규를 초안하고 개정하는 업무에 참여
• 국가표준화사업발전계획 제정 책임
• 국가표준의 제정, 개정 책임
• 업종표준화와 지방 표준화 업무 지원 및 지도
• 업종표준과 지방 표준 심사 비준
• 국제표준화기구(ISO), 국제전기기술위원회(IEC), 기타 국제 권역별 표준화 기구에 중국대표로 참가
• 전국 조직 기구의 등록번호와 상품번호 관리
• 전국 표준화 정보 관리
• WTO/TBT 협의에 중국 관련표준의 통보와 자문
조직 및 운영
표준체계
중국 표준화 관리체제와 표준체제
• 국무원 표준화 행정 주관부문 (국가표준화관리국)이 전국 표준화 업무를 통일 관리
• 국무원의 유관 행정 주관부문은 본 부문, 본 산업의 표준화를 나누어 관리
• 성, 자치구, 직할시 표준화 행정주관부문이 해당 행정구역의 표준화를 통일 관리. 성, 자치구, 직할시 정부유관 행정부문은 해당 행정구역내의 본 부문, 본 산업의 표준화를 나누어 관리
• 시, 현 표준화 행정주관부문과 관련행정주관부문은 성, 자치구, 직할시정부 규정의 각자 직책에 따라서 해당 행정 구역내의 표준화를 관리
중국 국가표준 제정절차
중국국가표준은 ISO/IEC지침 제1부: 기술업무 절차 (1995년판)에 의거하여 중국국가표준 GB/T 16733-1997 “국가표준제정절차의 단계별 구분과 대표 부호”를 공표하였고, 다음과 같이 9개단계로 구분
표준체제
“표준화법” 규정에 따라 표준단계별과 표준속성의 두 면에서 구분
• 표준단계별: 국가표준, 산업표준, 지방표준, 기업표준
• 표준속성별: 강제표준(GB)과 권장표준(GB/T)
- 강제표준 : 인체건강, 신체, 재산 안전을 보장하는 표준으로 법률, 행정법규, 규정에 의해 강제 집행하는 표준으로,
WTO/TBT 협의 규정에 따라서 강제표준은 중국기술 법규의 주요형식의 하나임
- 권장표준 : 기타 표준
• 국가표준대표 부호는 GB (또는GB/T)
중국표준화의 중점 영역
• 농업(식량, 면화, 연료, 가금류제품, 과일, 채소, 임업, 건조담배, 농약 등 품질과 안전요구)
• 국민경제와 사회발전과 연관된 표준(중요기초재료, 국가 관리 수용의 기초적 관련표준)
• 첨단기술(정보기술, 통신, 정보고속도로, 디지털 earth, 청정차량과 신소재, 신에너지, 생물 공학 등)
• 민중생활과 밀접하고 연관된 식품과 생활 생활용품(제품품질, 안전, 위생요구, 사기 방지, 소비자이익 보호 요구)
• 환경보호(오염물 배출 제한과 환경품질요구)
• 건설공정(건설공정의 품질, 안전 요구)-서비스 영역(식음, 여행, 수리, 금융보험, 우편전기통신 등 서비스 품질 요구)
ANSI (미국표준협회)

개요
[ 설립 ]
1919년 초기에 미국표준기관으로 American Engineering Standards Committee(AESC)가 설립되었다.
이후 1928년에 American Standards Association(ASA)로 명칭이 변경되어 역할을 수행하다가 1966년에 the United States of America Standards Institute(USASI)로 재 개편되었다.
그 후 1969년 현재의 ANSI로 정식 출범하였고, 미국의 대표 표준기관으로 자리잡고 있다.
[ 목적 및 역할 ]
ANSI의 첫 번째 목표는 임의적인 표준 및 적합성 평가시스템을 증진하고 용이하게 함으로써 미국의 국제적인 비즈니스 경쟁력과 생활의 질을 증진시키는 데 있다. ANSI는 1000개에 달하는 회사, 기관, 정부 및 국제회원의 이익을 대변하고 있다.
ANSI는 국가표준을 개발하지는 않으나 ANSI가 인정한 표준개발기구들이 작성한 표준안을 국가표준으로 승인하고 조정하는 역할을 하며 3개의 인정수단(Organization, Committee, Canvass 등)에 의해 175개의 표준 개발기구를 인정하고 있다.
조직 및 운영
ANSI는 1999년 1년 동안 표준수가 5.5% 증가하여 총 14,650개의 표준을 보유하고 있다. ANSI가 인정한 표준개발기구는 미국 내 그리고 많은 경우 국제표준을 개발하는데 도움을 주도록 되어있으며 한편 기술적 혁신의 경향과 세계적인 시장동향 등에 대한 정보를 제공하고 있다.
ANSI는 미국의 국가표준이 국제표준으로 제정되도록 노력하며 미국의 국가표준 및 다른 나라의 국가표준에 관한 정보를 제공하는 한편, 국제표준기구 참여를 위한 재정적, 행정적 지원을 포함한 제반 활동을 관리 조정한다.
ANSI는 세계표준기관인 ISO, IEC의 유일한 미국 대표기관이다. ANSI는 ISO의 설립 멤버로 ISO에 큰 영향력을 끼치고 있으며 동 이사회의 평생회원 5석 중에 1석, 기술위원회 평생회원 4석 중 1 석을 차지하고 있다.
한편 IEC의 12석 집행위원회 중에서는 1석을 차지하고 있다. ANSI를 통하여 미국은 즉시 ISO 및 IEC 표준개발 과정에 참여할 수 있게 된다.
ANSI는 거의 모든 ISO, IEC의 기술위원회에 참여하고 있는데 ISO에는 78% 그리고 IEC에는 91% 참여하고 있다.
ISO와 IEC의 국가회원으로서 ANSI는 미국 기술자문그룹(TAGs)과 USNC(United States National Committee)의 기술자문단(TAs)을 인정한다.
미국 TAGs(또는 TAs)의 첫번째 목적은 ANSI를 통하여 국제표준 기술위원회의 활동과 투표에 관한 미국의 의견을 개발하고 전달하는 것이다.
많은 경우 미국의 표준은 ANSI나 USNC를 통하여 ISO, IEC에 전달되는데 여기서 전부 또는 일부분이 국제표준으로 채택된다.
[ 기구 조직 ]
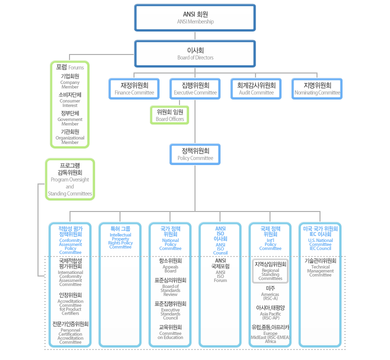
• 이사회 (Board of Director)
이사회는 ANSI 멤버십의 대표자로 구성되며, 기관의 이슈, 재산 및 사무에 대해 총체적으로 감독하며, 연 2회 개최합니다.
집행위원회 (Executive Committee) |
집행위원회(ExCo)는 ANSI의 전략적 방향에 대한 조치 또는 제안을 ANSI 이사회에 보고합니다. 집행 위원회(ExCo)는 이사회 회의 사이에 ANSI 이사회를 대리할 권한이 있으며 그러한 조치를 이사회에 보고합니다.모든 ANSI 정책 자문 그룹, ANSI 위원회 및 항소 위원회는 집행 위원회에 보고해야 합니다. 집행위원회(ExCo)는 필요에 따라, 추가 위원회, 소위원회 및 이사회를 설치할 수 있습니다. |
감사위원회 (Audit Committee) |
감사위원회는 ANSI의 내부 통제와 감사 업무를 담당합니다. 이사회 또는 집행위원회(ExCo)에 적절한 권고를 하면 각 이사회 회의에서는 이사회에 보고합니다. |
임명위원회 (Nominating Committee) |
임명위원회는 다양한 이사회 대표들로 구성되며, ANSI 이사회 의석 및 의장 및 부의장 후보 지명을 감독합니다. 임명위원회는 일반적으로 필요에 따라 소집되며, 일반적으로 매년 3/4분기에 소집됩니다. |
재정위원회 (Finance Committee) |
재정위원회(FinCo)는 ANSI의 재정에 대해 지속적으로 검토하고 이사회 또는 집행위원회(ExCo)에 적절한 권고를 합니다. 재정위원회는 보통 1년에 4번 열립니다. |
항소위원회 (Appeals Board) |
항소위원회는 ANSI의 결정에 의해 직접적으로 부정적인 영향을 받은 이해관계자 혹은 물질적인 이해관계자가 ANSI를 통해 할 수 있는 최종 항소 단계이며, 항소위원회는 이해관계자의 항소 업무를 담당합니다. |
• ANSI 위원회(Committees of ANSI)
ANSI 위원회에는 프로그램 감독 위원회(2개)와 국제 관계 위원회(2개)가 있습니다.
| 프로그램 감독 위원회 |
| 집행 표준 위원회(ExSC) |
집행 표준 위원회는 전체 ANSI 필수 요구 사항 및 국제 절차를 포함한 ANSI의 국내 및 국제 표준 개발 활동에 대한 업무를 담당합니다. |
| 표준 검토 위원회(BSR) |
표준 검토 위원회는 American National Standards의 승인 및 철회와 결정에 대한 업무를 담당합니다. |
| 국제 관계 위원회 |
| ANSI ISO 위원회(AIC) |
AIC는 ISO와 관련 ANSI 정책 및 개발하고 ISO 총회, ISO 의회 및 ISO 기술 관리 위원회(ISO/TMB)에 대해 ANSI 대표단 파견 업무를 담당합니다. |
IEC(USNC) 위원회의 미국 국가 위원회 |
USNC IEC 이사회는 국제전기기술위원회(IEC) 및 IEC와 관련된 기타 전기기술기구에 대한 미국의 참여를 조정합니다. 또한 IEC의 범위에 속하는 국제 및 국가 활동을 촉진하기 위해 표준 위원회와 USNC 활동 조정 업무를 담당합니다. |
• 포럼(Forums)
ANSI의 회원 포럼은 ANSI 멤버십의 해당 부문의 목소리를 대변합니다. 각 포럼은 글로벌 표준 및 적합성 평가 문제에 대한 대화의 장을 제공하고 다른 ANSI 회원 대표와 네트워크를 형성할 수 있는 기회를 제공합니다.
회사 회원 포럼(CMF) Company Member Forum(CMF) |
CMF(Company Member Forum)는 ANSI 회원들이 년 2회 모여 국가, 지역 및 글로벌 표준과 적합성 평가 문제를 논의하고 산업간 네트워킹을 하여, 정책을 집단적으로 형성하고 미국내 및 국제 무대에서 영향을 끼친다. |
소비자 이익 포럼(CIF) (Consumer Interest Forum(CIF)) |
주요 소비자 관심 문제에 대한 정보 교환 및 토론, 관련 동향의 “조기 경고"제공 |
정부 회원 포럼(GMF) (Government Member Forum(GMF)) |
ANSI 및 그와 관련된 정부 표준 및 적합성 평가 문제에 대해 논의합니다. GMF에 거의 모든 연방 부처의 대표들이 참여합니다. |
조직 회원 포럼(OMF) (Organizational Member Forum(OMF)) |
ANSI OMF(Organizational Member Forum)는 미국 전문 협회, 무역 협회, 표준 개발자 및 학계가 함께 모여 관심 있는 국가 및 국제 표준과 적합성 평가 문제를 논의합니다. 포럼은 일반적으로 봄과 가을(세계 표준 주간과 함께)에 일년에 두 번 개최됩니다. |
• 정책자문단(Policy Advisory Groups)
ANSI 정책 자문 그룹은 동향과 이슈를 파악하고, 관련하여 권고안을 집행위원회에 제공합니다.
PAG는 본질적으로 자문이며 다음과 같은 세 가지 주요 중점 영역에서 정책을 개발합니다.
지적재산권 정책 자문 그룹(IPRPAG) (Intellectual Property Rights Policy Advisory Group(IPRPAG)) |
지적 재산권 정책 자문 그룹(IPRPAG)은 국가, 지역 또는 국제 표준에서 필수 특허 또는 기타 독점 지적 재산(상표 및 저작권 등) 통합에 관한 견해를 제공하고 정책을 제안합니다. IPRPAG는 또한 표준의 저작권에 대한 사용권과 법원, 법률, 규제 기관, 업계 및 기타 기관의 표준에 대한 저작권 보호 인식에 관한 견해를 제공하고 정책을 제안합니다. |
국제 정책 자문 그룹(IPAG) (International Policy Advisory Groups(IPAG)) |
국제 정책 자문 그룹(IPAG)은 관련 공공 정책 문제를 포함하여 지역 및 국제 표준과 적합성 평가 문제에 관한 견해를 제공하고 정책을 제안합니다. |
국가정책자문단(NPAG) (National Policy Advisory Group(NPAG)) |
NPAG(National Policy Advisory Group)는 관련 공공 정책 문제를 포함하여 국가 표준 및 적합성 평가 문제에 대한 견해를 제공하고 정책을 제안합니다. 또한 ANSI 정부 관련 활동과 관련하여 ANSI 입장을 검토하고 표명합니다. NPAG는 ANSI의 목표를 달성하는 데 유용할 수 있는 외부 조직 및 연합과 관련하여 ANSI의 역할을 공식화하고 표명합니다. |
표준화 분야 및 표준번호 체계
미국국가표준(ANS)의 표준절차
ANSI에 의해 인정된 170여 표준개발기구들은 각기 자체적인 표준화 절차를 가지고 있는데 이러한 절차는 ANSI의 미국 국가표준(ANS)의 개발과 조정을 위한 절차(Procedures for the Development and Coordination of American National Standards)에서 정하는 규칙을 준용하거나 자체적으로 정할 수 있으며 그 외의 사항은 회의법인 Robert's Rule을 따르고 있다. 다음은 미국 표준개발기구들의 공통적인 표준화 절차이다.
ANSI 규격 인증에서 다루어지는 제품 및 제품군
국가표준(ANS)으로 승인된 표준은 표지나 제목 페이지에 ANSI의 승인로고나 "American National Standard"라는 문구를 가진다. ANSI나 인정된 표준개발자들의 승인을 받지 아니한 표준들은 이러한 로고와 문구를 가질 수 없다.
미국 국가표준으로 승인된 일자는 출판되는 표지에 포함된다. 미국 국가표준에 속하지 않는 전문, 머리말, 부록 등은 시작하는 부분에 분명하게 구분하는 정보가 표기된다. 미국 국가표준은 단일한 문자-숫자 표기법을 가지며 다음과 같이 표기한다.
- 새 표준, 개정표준, 재 승인표준은 표준개발자와 ANSI에 의해 할당되는 표기법
ANSI / [표준개발자] [번호] - [년도] 예) ANSI / IEEE 123-2002
- ASC(Accredited Standards Committee)에 의해 개발된 표준의 표기법 ANSI [ASC명]. [번호] - [년도]
* 한가지 표준에 대하여 여러 가지 표기가 있을 수 없으며 이러한 경우 적절한 합의를 거쳐 단일한 표기법으로 처리된다.
법적 절차(Due Process)를 위한 필요사항
- 개방성(Openness) - 형평성(Balance)
- 표준관련 부류(Interest Categories)
- 문서화된 절차(Written Procedure)
- 이의제기(Appeals)
- 표준개발의 공고(Notification of Standards Development)
- 표준에 대한 고찰과 반대에 대한 고려 (Consideration of Views and Objections)
- 국제 표준에 대한 고려(International Standards)
- 승인 표준에 관한 중요 변경사항(Substantive Change)
- 상업적 용어와 조건(Commercial Terms and Conditions)
- ANSI의 특허 정책(ANSI Patent policy)
- 표준 제안 시 고려사항(Consideration of Standards Proposal)
- 표준화 관련 기록의 보관(Records)
- 미 국가표준의 승인 및 철회를 위한 기준
- 표준 심의회(BSR: Board of Standard Review)를 통한 승인
- BSR의 심의 없는 승인
표준개발기구
ANSI는 표준을 개발하기 위해서 ISO 및 ISO/IEC JTC1의 TC나 SC에 대응되는 US TAG들을 두고 표준활동에 참여한다. ANSI의 표준개발기구 인정(Accreditation) 방법은 3가지로 다음과 같다.
1) Accredited Committee: 표준 개발만을 위하여 구성된 위원회들로 행정적 법적인 문제를 처리할 사무국을 가지고 있다.
2) Accredited Organization: 무역단체 등이 자체의 이익을 위하여 조직 내에 구성한 표준화 기구로서 해당 단체가 사무국이고, ANSI 표준화 지침에 근거한 자체적인 표준화 절차를 가지고 있다.
3) Accredited Canvass: 해당 분야가 표준화 위원회를 구성할 만한 관심을 갖지 못한 경우 관련 회원사가 표준안을 작성하고 ANSI가 마련한 Canvass 목록(관련회원으로 구성)을 이용하여 표준 검토 등을 통하여 표준화하는 방식이다.
MPEG LA (MPEG 라이센스 기관)

정의
MPEG LA(MPEG License Association) : 표준특허 사용시 권리자를 대신하여 라이센싱을 대행해주는 세계 최대의 특허풀 관리조직
설립
표준과 관련된 지적재산권 문제를 해결하기 위하여 1993년에 MPEG IPR 실무그룹 결성하고, 이후 1996년 5월 라이센싱의 일원화를 실현하는 특허POOL을 구축하기 위하여 MPEG LA 설립하였다. 1997년 MPEG LA가 공정경쟁에 위배되지 않는다는 법적인 승인을 거쳐 포토폴리오 라이센스를 공표함으로 본격적인 활동을 시작하였고, 본격적으로 1999년부터 MPEG LA에 의한 특허권 제공업체 14개 업체 참여하기 시작했다.
목적 및 역할
MPEG LA는 특허라이센싱을 효율적으로 처리하기 위하여 업체가 자진해서 만든 별개기관이며 MPEG 표준에 대한 특허풀 관리조직이다. 이 기구를 통하여 라이센서(licensor)와 라이센시(licensee)는 MPEG에 관련한 경쟁촉진적 효과를 증진시키고, 반경쟁적인 위험을 완화시키는 효과를 얻고 있다. 다시 말해 특허풀을 통해서 상호보완적이거나 상호차단적 관계에 있는 기술들을 집합시키고, 기술이전 거래비용을 감소시키며, 특허침해 소송을 방지하는 역할을 하고 있다.
MPEG LA 규격 설명
[ MPEG-2 ]
MPEG-2는 MPEG(Moving Picture Expert Group)이 정한 오디오와 비디오 인코딩에 관한 일련의 표준을 말하며, ISO 표준 13818(13818-1은 시스템, 13818-2는 비디오 부호화, 13818-3은 오디오)로 공표되었다. MPEG-2는 일반적으로 디지털 위성방송, 디지털 유선방송 등의 디지털 방송을 위한 오디오와 비디오 정보 전송을 위해 쓰이고 있다.
또한, MPEG-2의 표준을 약간 변형한 인코딩 포맷은 상업 DVD의 표준으로 돌비 디지털, DTS와 함께 사용되고 있다.
[ MPEG-4 ]
MPEG-4(ISO/IEC 14496)는 영상, 음성을 디지털 데이터로 전송, 저장하기 위한 규격의 하나이다.
MPEG-1, MPEG-2와 같이 시스템, 비주얼, 음향, 파일 포맷 규격으로 구성되어 있다.
그렇지만, 일반적으로 MPEG-4라고 할 때에는 동영상 인코딩 방식을 기술하는 비주얼 부분을 가리키는 경우가 많다.
MPEG은 MPEG-4를 궁극의 영상/음성 인코딩 규격으로 삼으려는 의도로 현재 3차원 컴퓨터 그래픽, 음성 합성 등을 아우르는 거대한 규격이 되었다. MPEG 기술은 기술마다 부분이라고 불리는 규격으로 나뉘어 있고, 새 기술이 채용될 때마다 부분이 새로 생긴다. 최근엔 H.264가 MPEG-4 Part 10 AVC로 규격화되는 등 현재도 계속 추가 확장되고 있는 규격이다.
[ VC-1 ]
VC-1은 SMPTE 421M 비데오 코덱 표준의 약식이름으로 2006년 3월 공식적인 SMPTE 표준 비데오 포맷으로 발표되기 전에는 Microsoft사의 독점적인 비데오 포맷으로 초기에 개발되었다. 근래 VC-1은 HD DVDs, 블루레이 디스크, 윈도우 미디어 비데오9 및 Microsoft의 Sliverlight framework의 표준으로 폭넓게 지원되고 있다.
[ AVC/H.264 ]
H.264는 ITU-T에서 제안한 H.26x 비디오 표준의 한 종류이다.
대게 H.264/AVC 혹은 AVC/H.264, H.264/MPEG-4 AVC, MPEG-4/H.264 AVC라고 부른다.
H.264(AVC)는 매우 높은 데이터 압축률을 가지는 디지털 비디오 코덱 표준으로 ITU-T의 비디오 코딩 전문가 그룹 (Video Coding Experts Group, VCEG)과 ISO/IEC의 동화상 전문가 그룹(Moving Picture Experts Group, MPEG)이 공동비디오팀(Joint Video Team, JVT)을 구성하고 표준화를 진행한 결과물로 나온 것이다.
그러므로, ITU-T의 H.264와 ISO/IEC의 MPEG-4 Part10(공식적으로는 ISO/IEC 14496-10)은 기술적으로 동일한 표준안이다.
표준안은 2003년 5월에 발표되었다.
MPEG LA 특허풀 목록
• MPEG-2
• ATSC
• AVC/H.264
• VC-1
• MPEG-4 Visual
• MPEG-2 Systems
• 1394
• MPEG-4 Systems
각 특허풀의 특허권자 및 실시권자 현황
특허풀 Current Pools |
특허권자 Licensors |
실시권자 Licensees |
| MPEG-2 |
26 |
1,537 |
| ATSC |
8 |
118 |
| AVC/H.264 |
26 |
822 |
| VC-1 |
18 |
190 |
| MPEG-4 Visual |
29 |
655 |
| MPEG-2 Systems |
10 |
136 |
| 1394 |
10 |
222 |
| MPEG-4 Systems |
8 |
50 |
| Total |
135 |
3,730 |
* 출처: MPEG LA 웹사이트 (2010.07)
Via Licensing (음성압축기술 관련 특허풀 라이센싱 기관)

정의
Via licensing은 음성압축기술 관련 특허풀에 대해 라이센싱을 대행해주는 특허풀 관리기관으로, 미국의 Dolby사의 독립 자회사
설립
Via licensing은 1998년에 출범하였으며, 현재 미국 샌프란시스코에 소재하고 있다.
MPEG-4 오디오 라이센싱 위원회(ALC: Audio Licensing Committee)는 VIA사를 MPEG-4 오디오 특허풀에 대한 라이센싱 관리자로 선택하였으며, MPEG-4 오디오에 관한 라이센싱은 VIA가 담당하고 비디오에 대해서는 MPEG LA에서 담당한다.
Via Licensing 규격 설명
[ AAC(Advanced Audio Coding) ]
AAC는 1997년에 MPEG에서 먼저 표준화된 오디오 압축 기술이다.
AAC는 기존의 MPEG 오디오 압축 포맷보다 낮은 비트레이트에서 고품질의 오디오 기능을 제공하기 위해 설계되었다.
AAC는 MPEG-4 표준화 과정을 통해 보다 더 정교해지고 그 뒤에 계속해서 고효율 AAC(HE AAC)에 의한 대역폭 확대 기술과 함께 더 성능이 향상되어 왔다.
그리고 파라메트릭 스테레오의 추가로 고효율 AAC Version2(HE AAC v2)가 개발되었다.
[ AGORA-C ]
AGORA-C는 교차로 및 도로출구 정보나 지도에 우편주소의 삽입 등과 같은 지역정보의 참조 등의 부호화 및 복호화에 관한 내용을 특정한다. 특히, AGORA-C는 다이나믹한 길안내를 위해 네이게이션 시스템 및 또 다른 관점의 지역 서비스에 적용될 예정이다.
[ DRM(Digital Radio Mondiale) ]
DRM은 방송대역 30MHz이하를 위해 개발된 방송중(over-the-air) 전송 시스템이다.
[ IEEE 802.11 ]
IEEE 802.11 규격은 무선수단을 통해 이더넷 네트워킹을 확장하기 위한 시스템으로 한정한다.
IEEE 802.11 순응 장치는 지역 네트워크에 포함된 관련되는 무선장비가 유선 혹은 다른 무선 네트워크에 접속하도록 도와준다.
또한 IEEE 802.11 순응 장치는 다른 장치에 무선접속용 장비 또는 원격의 유선 및 무선 네트워크 접속용 장비에 관련되는 개인용 아답터에 적용된다.
[ MHP(Multimedia Home Platform) ]
MHP는 일방향 및 양방향 디지털TV광범위한 주변장비 실행 환경을 제공한다.
[ SLS (Scalable to Lossless) ]
SLS는 오디오 압축 기술이며, MPEG-4 AAC기술을 규모있는 방식으로 성능저하가 없는 오디오 품질을 갖도록 만들어 준다. SLS로 인해 단일의 압축된 오디오 파일이 표준 AAC 파일에 비교하여도 품질저하가 전혀 없이 표준 AAC 디코더에서 재생이 가능하다. 또한 SLS 디코더를 통해 소스와 동일한 재생효과를 얻을 수 있다.
[ MPEG Surround ]
MPEG Surround 규격은 대역이 제한된 채널에서 매우 효과적으로 입체 음향을 전송하는데 대한 것이다. MPEG Surround는 멀티 채널 오디오 신호에서 모든 채널을 부호화하기 보다는 단지 스테레오 보다 조금 높은 비트레이트의 멀티 채널 오디오를 전달하기 위한 핵심 신호 특성의 파라메트릭 기술에 유용하다.
[ NFC(Near Field Communication) ]
NFC는 좁은 범위의 무선 접속성을 제공한다. NFC가 장착된 장치는 이전보다 빠르고 간결하게 데이터를 전송하며 보안이 가능한 지불거래를 가능하게 한다.
[ OCAP(OpenCable Applications Platform) ]
OCAP은 tru2wap로도 잘알려져있는데 미들웨어 소프트웨어 레이어이다. OCAP은 텔레비전 서비스 및 주변장치 개발자가 셋톱, 텔레비전 수신기 또는 운용 시스템 소프트웨어에 독립적이고 모든 케이블TV 시스템에 구동될 수 있는 제품을 디자인할 수 있도록 도와준다.
[ TVA-1 ]
TVA-1규격은 TV-Anytime Forum(www.tv-anytime.org)에서 개발되고 ETSI의 TS 102 822로 공표되었다. TVA-1 규격은 이용자가 전세계에서 방송 및 온라인 시청각정보를 검색, 선택 및 얻을 수 있도록 인도해 준다.
각 특허풀의 특허권자 및 실시권자 현황
특허풀 Current Pools |
특허권자 Licensors |
실시권자 Licensees |
| Advanced Audio Coding (AAC) 14 |
14 |
465 |
| AGORA-C |
4 |
0 |
| Digital Radio Mondiale (DRM) |
14 |
14 |
| IEEE 802.11 |
6 |
0 |
| Multimedia Home Platform (MHP) |
7 |
0 |
| MPEG-2 AAC |
6 |
325 |
| MPEG-4 SLS |
0 |
0 |
| MPEG Surround |
0 |
0 |
| Near Field Communications (NFC) |
4 |
0 |
| OCAP |
7 |
6 |
| TV-Anytime |
8 |
0 |
| Total |
135 |
3,730 |
* 출처: Vialicensing 웹사이트 (2010.08)
VIA LA

APEC/SCSC (아태경제협력체/표준 및 적합성 소위원회)

개요
[ 설립 ]
APEC/SCSC는 APEC내의 무역투자위원회(CTI - Committee on Trade and Investment) 산하의 표준과 적합성 평가를 다루는 소위원회(Asia-Pacific Economic Cooperation / Sub Committee on Standards and Conformance)로, 1994년 11월 자카르타 에서 개최된 제6차 각료회의에서 "Declaration on an APEC Standards and Conformance Framework"을 채택하고 CTI의 부속위 원회로써 SCSC의 설립을 승인하였다.
[ 목적 및 역할 ]
국제 규격과 회원국들의 국내 규격 일치시키고, APEC 회원국에게 강제분야 및 자유분야에 있어서 적합성 평가에 대한 인식 고취하며, 기술 인프라 개발을 위한 협력 증진, APEC 회원국들 간의 표준 및 적합성평가의 투명성을 확보 등의 역할을 한다.
조직 및 운영
APEC내의 무역투자위원회(CTI) 산하의 소위원회
회원구성
전 세계 70개국 이상의 회원국으로 구성되며, 각 회원국의 국가 위원회(National Committee)가 회원이 되고, 정회원(Full member)은 서로 동등한 투표권을 가지고 준회원(Associate member)은 활동이 제한적이며 참관자 자격으로 모든 회의에 참가할 수 있으나 투표권은 없다.
| 가입시기 |
회원수 |
| 창설국(12개국) |
한국, 미국, 일본, 캐나다, 호주, 뉴질랜드, 태국, 말레이시아, 인도네시아, 싱가포르, 필리핀, 브루나이 |
제3차 각료회의시 가입국 ('91.11 서울) |
중국, 대만, 홍콩 |
제5차 각료회의시 가입국 ('93.11 시애틀) |
멕시코, 파푸아뉴기니 |
제6차 각료회의시 가입국 ('94.11 자카르타) |
칠레 |
제7차 각료회의시 가입국 ('98.11 쿠알라룸푸르) |
러시아, 베트남, 페루 |
| 옵서버(3개 기관) |
남태평양포럼사무국(SPF), 아세안사무국, 태평양경제협력위원회(PECC) |
매년 APEC의 장관급회의에서 회원국들은 APEC의 3개의 위원회와 11개의 WG에 대한 프로그램 및 예산을 승인한다.
주요 의제별 현황
[ 무역촉진 ]
최근 회원국의 EU 환경규제 및 WTO/TBT 현황에 대한 정보 공유 및 공동 대응을 논의하고 있으며 2006넨도 회의 에서는 RoHS 및 EuP를 대응하기 위하여 회원국의 입장을 국제표준화활동에 반영하는 것을 논의하였고, 제2차 무역촉진공동실행계획을 발표하였으며, '10년도까지 CB Scheme에서 사용되는 IEC 표준규격(총 168종)을 부합화하기로 합의함에 따라 추진 실적을 조사 완료하였다.
[ 표준화 교육 ]
'05년도 우리나라의 제안으로 시작하였으며 이후로도 우리나라의 주도로 추진되고 있다. '07년도 TILF 프로젝트로 선정되었으며 '표준화교육 프로젝트 자문그룹'을 결성하여 일본 상무성 다자무역협력과장인 Nagano를 의장으로 위촉하였다. 향후 TILF프로젝트를 연속 추진하여 '07년도(1차년도)에는 케이스 스터디, '08년도(2차년도)에는 교재 및 교육과정 개발, '09년도(3차년도)에는 시범대학 지정 및 시범교육 실시를 할 계획이다.
[ 산업계와의 협력 ]
산업계의 국제표준화활동 참여 독려를 목적으로 시행계획 수립 및 회원국들간의 협력을 논의하고 있으며 '06년도에는 기업의 SCSC 및 관련 회의 참가 독려, 기업의 국제표준화활동 참여 독려, SCSC내의 기업과의 회의 개최, IT 활용 기업 대상 표준 관련 정보 전파, 기업 요구를 고려한 국제표준화 분야 발굴, TILF 프로젝트로 기업과의 협력 전략 수립 등을 논의하였다.
[ 전기전자용품분야 적합성평가 상호인정 ]
회원국들의 소극적인 참여로 활동 중지까지 논의되었으나 최근 ASEAN Joint Sectoral Committee 구성 및 전기전자용품 적합성평가 상호인정 추진 등 적극적인 협력으로 인하여 상황이 급변하였다. 우리나라는 기술수준이 낮은 후진국의 전기전자용품의 저가 공세를 방지하기 위해 Part I단계를 유지하고 있으나 미국, 중국, 일본 등이 Part II에 가입하면 우리도 고려해 볼 필요가 있다.
| 구분 |
참가국 |
| Part I (정보교환) |
한국, 미국, 일본 등 17개국 |
| Part II (시험성적서 상호인정) |
말레이시아 |
| Part III (인증서 상호인정) |
호주, 뉴질랜드, 싱가포르 |
SISVEL

정의
SISVEL은 무선 통신, 디지털 비디오 기술, 오디오 및 비디오 코딩 관련분야에서 35년 이상의 경험을 보유한 특허풀 관리기관
설립
SISVEL은 1982년에 출범하였으며, 본사는 룩셈부르크에 있고, 자회사는 이탈리아, 독일, 영국, 미국, 일본, 중국 등에 8개의 자회사가 있는 다국적기업이다.
무선통신기술(LTE, Wi-Fi, Wireless, 3G), 디지털 비디오 및 디스플레이 기술(DVB-T, DVB-T2), 오디오 및 비디오 코딩/디코딩(MPEG, H.264)기술을 담당하고 있다.
목적 및 역할
SISVEL의 목적 및 역할은 혁신과 지식재산을 위한 공정한 경쟁과 건강한 생태계를 조성하며, 기술 혁신을 촉진하고, 지식재산권을 보호하면서, 상업적으로 실행 가능한 혁신적인 기술 솔루션을 생성하는 것입니다.
Licensing programs & Technological Areas
| Licensing programs |
Technological Areas |
WIRELESS COMMUNICATIONS |
MCP |
| Wi-Fi 6 |
| Wi-Fi / W-LAN |
| Wireless |
| MIOTY |
DIGITAL VIDEO & DISPLAY TECHNOLOGY |
DVB CSA |
| DVB-S2 |
| DVB-S2X |
| DVB-SIS |
| DVB-T2 |
| JPEG-XT |
AUDIO & VIDEO CODING / DECODING |
MPEG audio |
| Video Coding Platform |
WIRELESS COMMUNICATIONS
[ MCP(Mobile Communication Program) ]
MCP는 3G 및 LTE 표준에서 SISVEL이 보유 및/또는 관리되는 모든 표준 필수 특허(SEP)를 플랫폼에 제시된 이동통신 표준에 따라 이동통신 제품에 사용할 수 있도록 라이선스를 부여하는 원스톱 솔루션을 제공
[ WI-FI 6 ]
802.11ax("Wi-Fi 6") 표준에 따른 것입니다. 이 최신 세대의 와이파이는 지난 10년 동안 인터넷에 접속하는 기기의 수가 크게 증가함에 따라 발생하는 낮은 효율성의 문제를 해결하기 위해 고안되었다.
Wi-Fi 6은 Wi-Fi 5와 비교할 때 고밀도 장소(예: 사무실, 캠퍼스, 공항, 경기장 등)에서 사용자당 평균 처리량을 4명, 동시 사용자 수를 3명 이상 증가시켜 이 문제를 해결합니다.
무선 통신 범위 확장, 배터리 수명 연장, Wi-Fi 장치와의 공존과 같은 방법으로 제공합니다.
[ Wi-Fi / W-LAN ]
오늘날의 IEEE 802.11 Wi-Fi 표준은 세계에서 가장 널리 배포된 무선 컴퓨터 네트워킹 표준으로, 노트북, 프린터, 스마트폰 및 기타 인기 있는 가전 제품들이 무선으로 연결할 필요 없이 서로 통신하고 인터넷에 액세스할 수 있도록 대부분의 가정과 사무실 네트워크에 사용됩니다.
[ WIRELESS ]
SISVEL WIRELESS License Program에는 450개 이상의 특허와 애플리케이션으로 구성된 33개의 특허 제품군이 포함되어 있다.
시스벨 무선 특허는 GSM, WCDMA, LTE와 같은 2세대, 3세대, 4세대 통신 표준에 필수적인 것으로 선언되어 광범위한 이동통신 장치와 서비스에 사용되는 기술을 다루고 있습니다.
[ MIOTY ]
MIOTY는 라이선스가 없는 스펙트럼에서 운영되는 표준화된 소프트웨어 기반 연결 솔루션이며 대규모 산업 및 상업용 IoT 애플리케이션을 위한 거대하고 안전하며 강력한 사설 저전력 광역 네트워크(LPWAN)를 구축하기 위한 것입니다.
MIOTY 기술은 ETSI 표준 TS 103357("TS-UNB 사양")의 초협대역 분할 프로토콜 계열 전보를 기반으로 합니다.
DIGITAL VIDEO & DISPLAY TECHNOLOGY
[ DVB-CSA - Security Algorithm ]
암호화는 효과적이고 안전한 사용자 인증을 보장하기 때문에 기술의 필수적인 부분입니다.
보안 알고리즘은 데이터를 암호화하는 데 사용되는 수학적 절차입니다.
정보는 인코딩되며 데이터를 원래 형태로 다시 변환하기 위해 소프트웨어 키를 사용해야 합니다.
시스벨은 DVB-CSA2와 DVB-CSA3 알고리즘의 라이선스를 담당하고 있습니다.
[ DVB-S2 ]
DVB-S2는 DVB-S 시스템의 후속으로 DVB 프로젝트가 개발한 "2세대" 변조 및 채널 코딩 시스템으로, 방송 서비스, 대화형 서비스, TV 기여 및 데이터 콘텐츠 배포와 같은 다양한 응용프로그램을 포괄합니다.
2005년에 ETSI EN 302 307로 출판되었으며, 현재는 파트 1로 정의되어 있으며, 파트 2는 DVB-S2X 표준이다.
[ DVB-S2X ]
ETSI EN 302 307 파트 2에 정의된 DVB-S2X 표준은 10년 전에 발표된 DVB-S2 표준의 확장 버전입니다.
DVB-S2X는 전문 애플리케이션과 Direct-To-Home 서비스 모두에 향상된 성능을 제공합니다.
[ DVB-SIS ]
ETSI TS 103 615로 발행된 DVB-SIS는 DTH 위성 수신기 주소를 지정하는 신호의 지상 재전송을 허용하는 기술의 표준입니다. SIS는 단일 조명 시스템(Single Illumination System)의 약자로 단일 위성 빔을 DTH와 지상파 네트워크에 동시에 사용할 수 있습니다.
[ DVB-T2 ]
디지털 비디오 방송 - 지상파 2("DVB-T2")는 지상파 네트워크에서 디지털 텔레비전 방송을 위한 가장 진보된 표준으로 DVB-T에 비해 전송 용량이 매우 증가했습니다. DVB-T2 표준은 2008년 6월 DVB 프로젝트에서 Blue Book 형식으로 발표되었으며 2009년 9월 유럽 전기통신표준협회(ETSI)에서 공식 표준으로 전환되었습니다.
[ JPEG-XT ]
JPEG-XT(ISO/IEC 18477)는 JPEG 표준(ITU 권장 사항 T.81 | ISO/IEC 10918-1)에 대한 일련의 역호환 확장을 의미합니다. JPEG는 디지털 이미지를 저장하기 위해 널리 채택된 기술이지만 더 높은 비트 심도(최대 16비트)의 이미지 압축, HDR 이미징, 무손실 압축, WCG(Wide Color Gamut) 및 알파 채널 등을 포괄하기도 합니다.
JPEG-XT 기술의 주요 이점은 다음과 같습니다.
• 하위 호환성
• 상호 운용성(ISO 표준)
• 전체 그림 정보(색상, 휘도) 보존 및 비파괴 편집
• 휴대용(JPEG와 같은 메모리 필요, RAW보다 훨씬 작음)
• 표준 및 HDR의 모든 화면에서 일관된 디스플레이
DIGITAL VIDEO & DISPLAY TECHNOLOGY
[ MPEG Audio ]
MPEG 오디오 특허가 다루는 기술은 특허 소유자들의 세계적인 연구소에서 개발한 인코딩 및 디코딩 장치와 프로세스를 포함합니다. 이 기술은 MP3 플레이어의 여부와 상관없이 셋톱 박스, 디지털 TV 카드, 디지털 TV 세트, 컴퓨터용 사운드 보드, MP3 플레이어를 포함하지만 이에 국한되지 않는 많은 다른 소비자 전자 장치의 작동에 중요한 MPEG 오디오 표준에 필수적입니다.
국제 표준화 기구(ISO)는 이 기술의 가치와 중요성을 인정하고 MPEG-1 오디오와 MPEG-2 오디오의 13818-3 MPEG 오디오 표준의 필수 또는 선택적인 부분으로 채택하였습니다.
[ Video Coding Licensing Platform ]
온라인 비디오 스트리밍은 점점 더 온라인 콘텐츠 소비의 주요 수단이 되고 있어, 비디오 코덱의 중요성이 점점 증가하고 있습니다.
Sisvel의 비디오 코딩 라이선스 플랫폼은 VP9 및 AV1 사양을 실행하는 데 필요한 특허에 따라 라이선스를 제공하는 별도의 두 가지 공동 특허 라이선스 프로그램을 포함하는 새로운 특허 라이선스 플랫폼입니다.
* 출처: SISVEL 웹사이트 (2022.05)
Access Advance

정의
Access Advance : Access Advance LLC(舊 HEVC Advance LLC)는 표준 기반 비디오 코덱 기술관련 표준특허 라이선싱을 위해 설립된 독립적인 라이선싱 관리 회사입니다.
최근 VVC Advance 특허 풀과 Multi-Codec Bridging Agreement(MCBA : 라이선시에게 HEVC Advance 특허 풀과 VVC Advance 특허 풀을 모두 제공)를 발표했습니다.
특히, HEVC와 VVC를 모두 구현해야 하는 제조사 입장에서는 HEVC 및 VVC 특허 풀 각각에 따라 지불해야 하는 로열티와 비교하여, 상기 MCBA를 통해서 로열티를 가 상당히 절감할 수 있었습니다.
설립
舊 "HEVC Advance LLC"로서, VVC (Versatile Video Coding)와 같은 새로운 진화 표준 기반 비디오 코덱 기술 표준특허 라이선싱 관리를 위해 2020년 10월 회사명을 “Access Advance LLC”로 변경했습니다.
목적 및 역할
표준 기반 비디오 코덱 기술에 필수적인 표준특허의 라이선싱을 위한 특허 풀의 개발, 제공 및 관리를 주도하기 위해 설립된 표준특허 라이선싱 관리 회사입니다. Access Advance는 업계 최고의 투명성, FRAND 비율 및 특허 풀 라이선스에 대한 현대적인 접근 방식을 제공하여 라이선서와 라이선시 모두에게 투명하고 효율적인 라이선스 메커니즘을 제공합니다.
Licensing programs
[ HEVC ADVANCE PATENT POOL ]
HEVC Advance 특허 풀은 HEVC/H.265에 필수적인 표준특허를 라이선스합니다.
HEVC Advance 특허 풀의 라이선시는 현재 HEVC/H.265 표준을 구현하는 데 필요한 수천 개의 필수 고품질 특허들에 대한 일괄 라이선싱 혜택을 누리고 있습니다.
[ VVC ADVANCE PATENT POOL ]
VVC/H.266 및 VSEI 표준에 필수적인 표준특허를 라이선스합니다. 라이선스는 공정하고 합리적이며 비차별적인 조건으로 라이선서와 라이선시 간의 이익이 균형을 이루는 요율을 제공하고, 특허 풀에 적용될 수 있는 전 세계 법률을 준수합니다.
[ MULTI-CODEC BRIDGING AGREEMENT ("MCBA") ]
HEVC Advance 특허 풀과 VVC Advance 특허 풀의 라이선시는 모두 자격이 있습니다. MCBA는 라이선스가 아니며, HEVC Advance 특허 풀과 VVC Advance 특허 풀에 모두 가입한 라이선시가 HEVC 코덱과 VVC 코덱을 모두 포함하는 제품에 대해 별도의 HEVC Advance 라이선스와 VVC Advance 라이선스에 명시된 로열티 요율과 비교하여 상당히 감소된 요율로 로열티를 지불할 수 있도록 허용하는 “관리” 계약입니다.
* 출처: Access Advance 웹사이트 (2022.06)
IETF (The Internet Engineering Task Force, 국제 인터넷 표준화 기구)

개요
[ 설립 ]
1986년에 설립된 IETF(Internet Engineering Task Force)는 인터넷을 위한 최고의 표준 개발 조직(SDO)이다. IETF는 인터넷 사용자, 네트워크 운영자 및 장비 공급업체가 자발적인 표준을 만든다.
[ 목적 및 역할 ]
IETF의 목표는 RFC 3935에 기재되어 있습니다.
RFC 3935 :
"IETF의 전반적인 목표는 인터넷이 더 잘 작동하도록 만드는 것입니다."
"이 문서들은 사람들이 인터넷을 더 잘 작동하도록 설계하고, 사용하고, 관리하는 방식에 영향을 미치는 고품질의 관련 기술적, 공학적 문서들을 생산하는 것입니다. 이 문서들에는 프로토콜 표준, 최신 사례, 그리고 다양한 종류의 정보 문서들이 포함되어 있습니다.”
[ 회원구성 ]
IETF에는 회원 자격이 없습니다. 누구나 워킹그룹 메일링 리스트에 등록하거나 IETF 회의에 등록하면 참여할 수 있습니다.
IETF는 전 세계 인터넷 산업의 다양한 분야에서 관심을 갖고 있는 모든 개인과 참가자를 환영합니 다. 매년 7000명이 넘는 사람들이 문서 작성, 메일링 리스트 토론 참여, 회의 참석 등을 통해 IETF에 적극적으로 참여하고 있습니다.
IETF는 영어로만 작업을 수행합니다.
[ 업무 수행 원칙 ]
IETF는 다음 기본 원칙을 준수하여 임무를 수행합니다.
(공개 절차) 관심 있는 사람이라면 누구나 작업에 참여하고, 결정되는 내용을 알고, 문제에 대해 자신의 의견을 낼 수 있습니다. 이 공개의 원칙은 문서, 실무 그룹 메일링 목록, 참석자 명단 및 회의록을 인터넷에 공개하겠다는 약속입니다.
(기술 역량) IETF가 문서를 생산하는 문제는 IETF가 이에 대해 이야기하는 데 필요한 역량을 갖고 있고 IETF가 모든 소스로부터 기술적으로 유능한 의견을 기꺼이 듣고자 하는 것입니다. 기술 역량은 또한 IETF 결과물이 건전한 네트워크 엔지니어링 원칙에 맞게 설계되기를 기대한다는 것을 의미합니다.
(합의 및 실행 코드) 우리는 참가자의 엔지니어링 판단과 사양 구현 및 배포에 대한 실제 경험을 바탕으로 표준을 만듭니다.
(프로토콜 소유권) IETF가 프로토콜이나 기능의 소유권을 갖게 되면, 비록 일부 측면이 인터넷에서 거의 또는 전혀 보이지 않더라도 프로토콜의 모든 측면에 대한 책임을 지게 됩니다. 반대로, IETF가 프로토콜이나 기능에 대해 책임을 지지 않는 경우, 때때로 인터넷에 영향을 주거나 영향을 미칠 수 있더라도 이에 대한 통제권을 행사하려고 시도하지 않습니다.
[ IETF 회의 ]
IETF는 WG이 그들의 업무를 완수하도록 돕고 WG 간 논의를 촉진하는 것을 주요 목표로 1년에 3주 동안 회의를 개최합니다. IETF 회의에 직접 참여하는 참가자는 현재 평균 1000~1500명이며, 수백 명의 추가 참가자가 원격으로 참여합니다. 이러한 회의는 전 세계를 돌며 진행됩니다.
IETF 회의는 박람회장이나 영업 직원이 없고 세션은 대부분 진행 중인 작업을 논의하기 위해 만나는 기존 또는 제안된 WG회의이며, 일반적으로 여러 개의 동시 세션 트랙이 있습니다.
IETF 회의의 WG 세션은 의사 결정이 아니며 세션 중에 도출된 합의는 WG 메일링 목록을 참조하여 세션에 참여한 참가자뿐만 아니라 모든 WG 참가자의 합의된 지지를 받고 있는지 확인해야 합니다.
새로운 참가자를 돕기 위해 튜토리얼과 네트워킹 세션이 있으며, 모든 참가자에게 공개되는 여러 소셜 이벤트도 있습니다. 또한, IETF 전체가 모이는 본회의가 있으며, 다양한 리더십 기관이 활동을 보고하고 참가자로부터 질문을 받는 곳입니다.
모든 세션에는 실시간 원격 참여가 지원되며, 세션 녹화는 녹화 직후 YouTube에 게시됩니다. 모든 IETF 회의의 전체 진행 상황(의제, 세션 자료, 녹음, 채팅 로그 등)은 보관되며 회의 후 온라인으로 영구적으로 제공되고 있습니다.
IETF 회의는 비용 회수 방식으로 운영되며, 후원 수입이 비용 전액을 충당하지 않기 때문에 참가자는 직접하든 또는 원격으로 참가하든 비용을 지불해야 합니다. 수수료로 인해 참여에 장애가 되는 사람은 누구나 "질문 없이" 원격 참가비 면제 혜택을 받을 수 있습니다.
개별 WG는 정규 IETF 회의 주기 외에 임시 회의를 개최할 수 있습니다. 이는 원격으로만 진행되는 경우가 많으며 언제든지 자유롭게 참여할 수 있습니다.